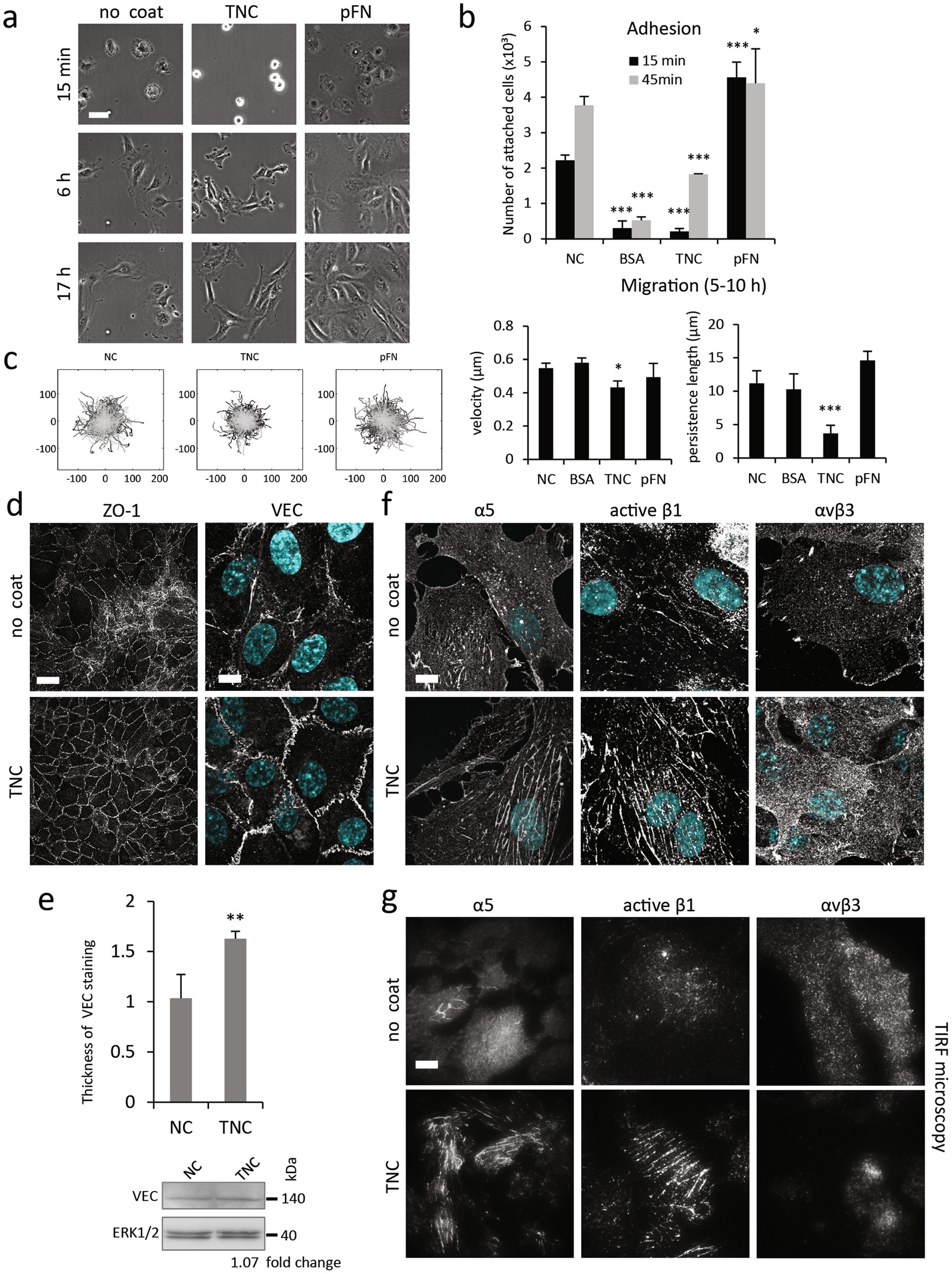
Figure 3

Effects of TNC on HUVEC adhesion and motility. (a) Phase contrast images of HUVECs seeded on a non-coated surface, 10 µg/ml of TNC or pFN (1 µg/ml) 15 min, 6 h and 17 h after plating. Bar = 50 µm. (b) Cell adhesion to a non-coated (NC) surface, or a surface coated with BSA, TNC (10 µg/ml) and pFN (5 µg/ml) was determined after 15 and 45 min of adhesion (±S.D., n = 3) (c) Sparsely plated cells were followed by time lapse video microscopy for 5 h (between 5 and 10 h after plating). Tracking of at least 100 cells per condition was performed using Imaris software and analysed in QuanTrack (left, tracings from origin). Histogram depicts the velocity (middle) and persistence length of cell movement on indicated substrates is shown on the right (±S.D., n = 5). (d) Imunnofluorescence staining of ZO-1 (wide-field fluorescence) and VE-cadherin (VEC) (confocal) was performed 48 h after plating of HUVECs on non-coated or TNC-coated coverslips. Bars = 50 µm (ZO-1) and 10 µm (VEC). (e) (top) Thickness of VEC staining in HUVECs plated on non-coated and TNC-coated coverslips was measured using the Integrated Morphometry Analysis module in MetaMorph software and results are plotted. (bottom) Cropped western blot of VEC in total HUVEC extracts. Full-length blots are shown in Fig. S6. (f) Cellular localization of integrins α5, active β1 and αvβ3 in HUVECs plated for 48 h on the indicated substrates was determined by immunofluorescence staining and confocal microscopy. Bar = 10 µm. (g) TIRF images of integrin (α5, active β1 and αvβ3) staining in HUVECs plated on the indicated substrates. Bar = 10 µm.