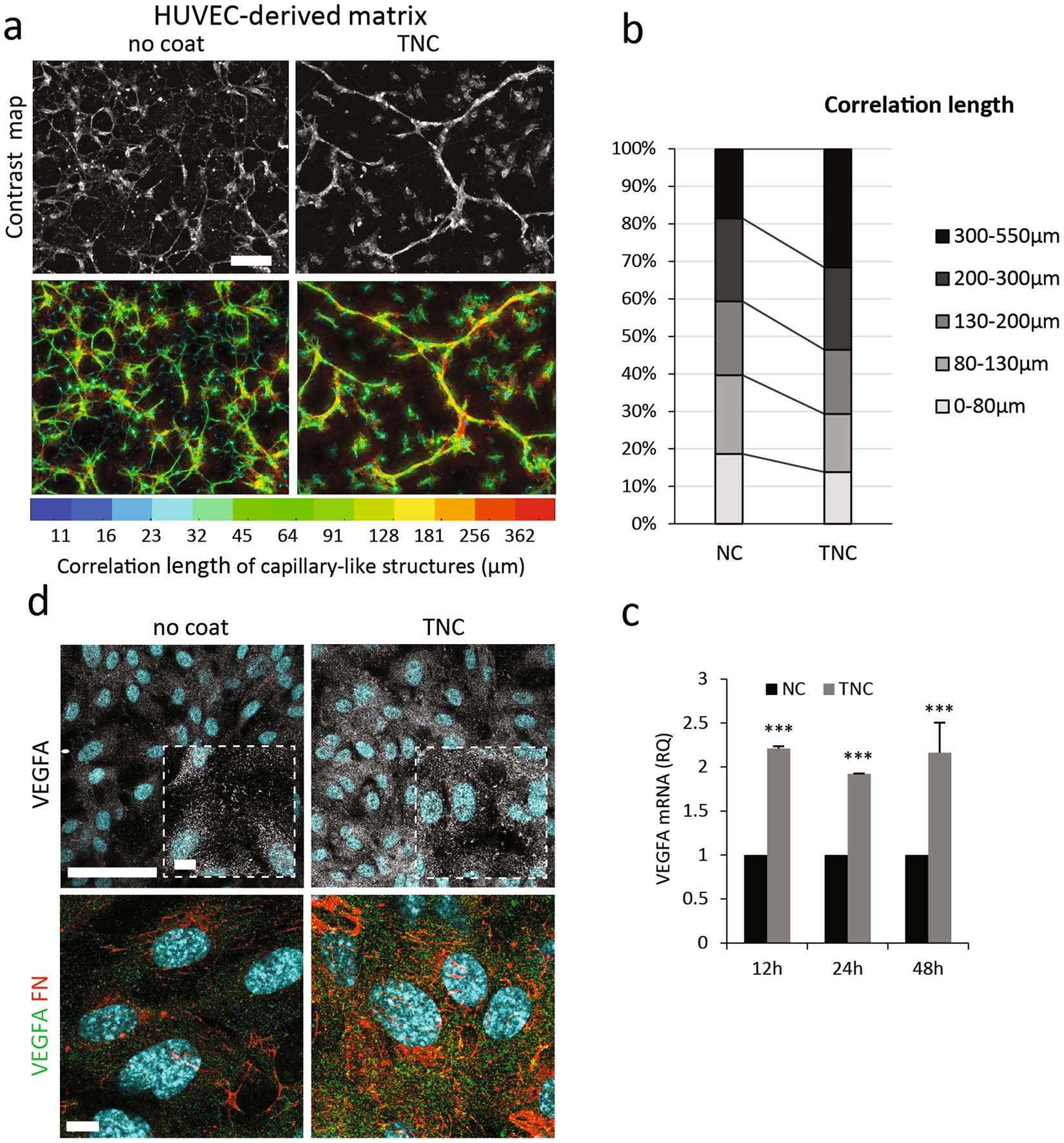
Figure 5

The effect of TNC pre-conditioned HUVEC-derived matrices on naive HUVECs. (a) A local contrast map of representative phase contrast images of naïve HUVECs seeded onto matrices prepared from HUVECs plated on non-coated (NC) or TNC-coated substrates (top) for 24 h. Color-coded correlation length (µm) is shown (below). (b) Distribution of correlation length is plotted. At least 15 images were quantified for each condition. (c) Time course of VEGFA mRNA expression in HUVECs plated for the indicated time on non-coated or TNC-pretreated dishes. Fold change over NC was calculated using the ΔΔCt method (±S.D., n = 3). (d) Immunofluorescence staining of VEGFA, FN and nuclei in HUVECs plated for 5 days on non-coated or TNC-coated coverslips. Dotted squares in upper panels depict zoomed areas. VEGFA could be detected in focal adhesion-like structures in areas of low cell density. Bar = 50 µm (upper panels), 10 µm (zoomed area and lower panels).