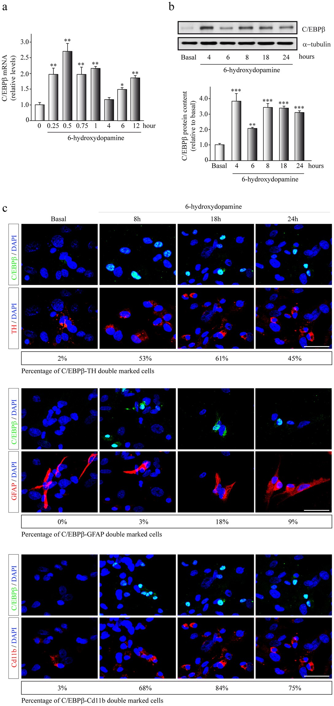
Figure 1

C/EBPβ expression on 6-OHDA-induced cell death. Dopaminergic cell line SH-SY5Y and rat primary embryonic mesencephalic cultures were treated with 6-OHDA (35 µM) for different times as indicated in Methods and several measurements were performed. (a) C/EBPβ mRNA levels analyzed after 6-OHDA-induced damage on SH-SY5Y cells. Data were obtained from ten independent experiments and presented as mean ± SD. *p ≤ 0.05; **p ≤ 0.01 versus non-treated (basal) cultures (b) Representative image of immunoblots and quantification showing C/EBPβ protein levels after damage on SH-SY5Y cells. Data were obtained from five independent experiments and presented as mean ± SD. **p ≤ 0.01; ***p ≤ 0.001 versus non-treated (basal) cultures. (c) Rat primary embryonic mesencephalic cultures were treated with 6-OHDA (35 µM) at different times and double immunofluorescence were performed. Images show co-expression of C/EBPβ (green) together in red with tyrosine hydroxylase (TH), a dopaminergic marker; glial fibrillary acidic protein (GFAP) for astroglial cells or Cd11b to label activated microglia. Representative results of three independent experiments are shown. The percentage of C/EBPβ double stained cells together with TH, GFAP or Cd11b is shown. Scale bar, 20 µm. Nuclei were counterstained with DAPI.