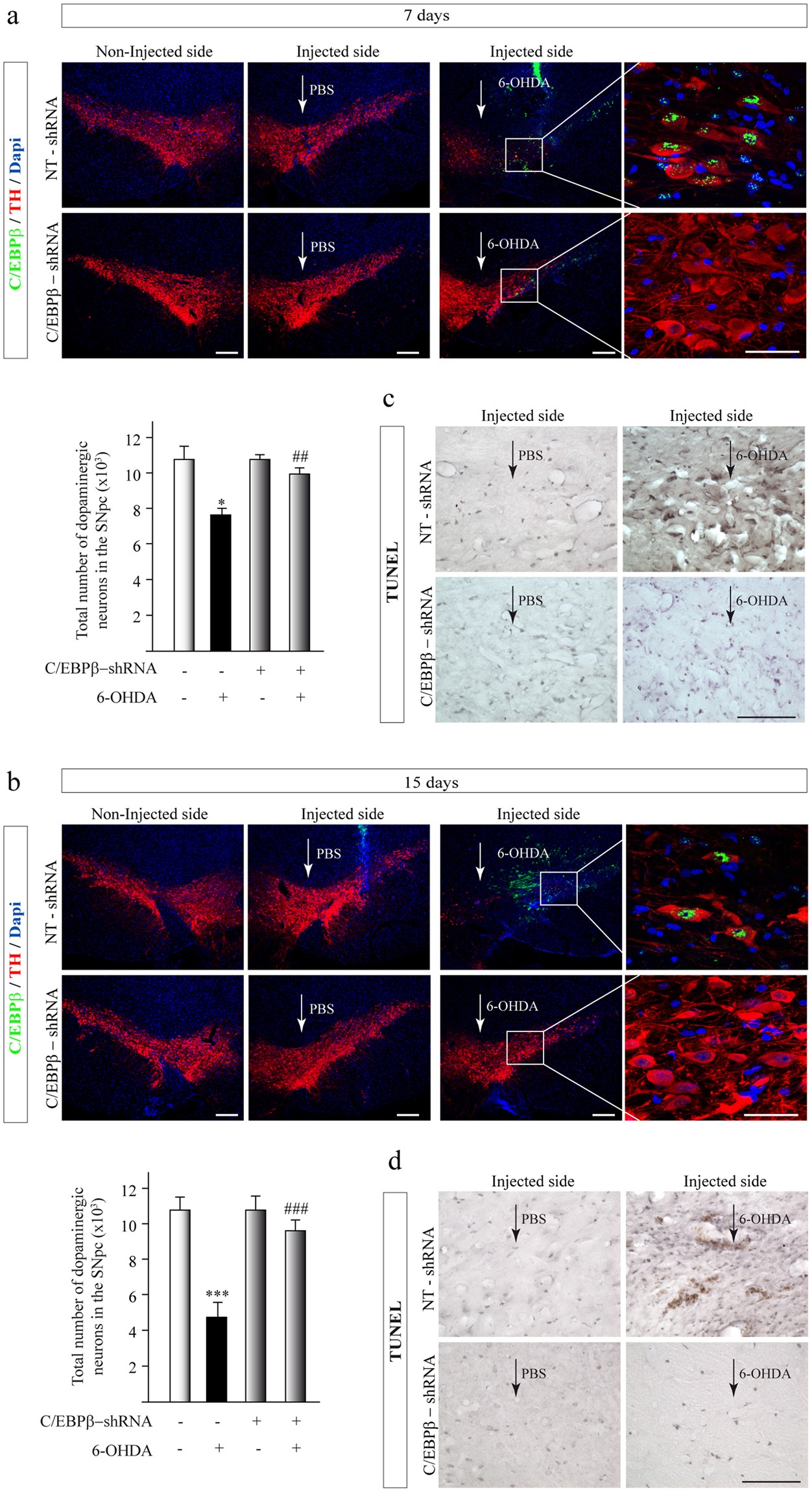
Figure 4

Injection of lentiviral particles containing C/EBPβ shRNA in the Substantia nigra pars compacta of adult rats significantly reduces dopaminergic neurodegeneration in a in vivo model of Parkinson’s disease. Rats were injected into the SNpc with lentiviral particles containing Non-Targeting shRNA (NT-shRNA) or C/EBPβ-shRNA in combination or not with 6-OHDA (5 μg). After 7 (a,c) and 15 (b,d) days animals were sacrificed, and the brains processed for immunofluorescence, as indicated in Methods. (a), (b) Double immunofluorescence representative images of both hemispheres (contra- and ipsilateral) showing C/EBPβ expression (green) together with the dopaminergic marker tyrosine hydroxylase (TH, red). Nuclei were stained with DAPI. Insets show high magnification of the selected area. Scale bar = 100 μm. Quantification of the total number of dopaminergic neurons in the SNpc is shown. ***p ≤ 0.001 versus control (NT-shRNA animals injected with PBS); ###p ≤ 0.01; versus NT-shRNA animals injected with 6-OHDA. (c,d) Coronal sections containing the SNpc were processed for TUNEL-assay.