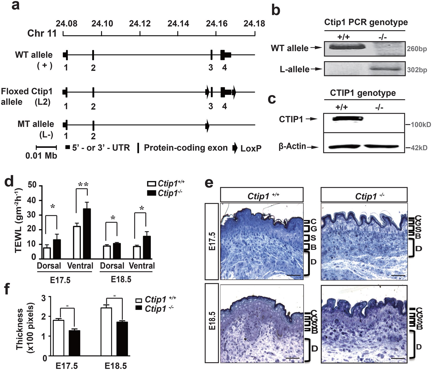
Figure 2

Generation and characterization of Ctip1 −/− mice. (a) Schematic representation of Ctip1 wild-type ( + ), floxed (L2) and mutant (L-) alleles. Exons (1–4) are indicated by black boxes. (b) PCR analysis of Ctip1 DNA fragments, and (c) Immunoblot analysis of protein extracts from Ctip1 +/+ and Ctip1 −/− embryonic skin using anti-CTIP1 monoclonal antibody. β-actin was used as a loading control. (d) TEWL measurement of wild-type and Ctip1 −/− embryos on dorsal and ventral skin using a tewameter at E17.5 and E18.5. (e) Histology of toluidine blue stained ventral skin biopsies (2-μm thick sections) from Ctip1 +/+ and Ctip1 −/− embryos at E17.5 and E18.5. (f) Quantitative histomorphometry of Ctip1 −/− phenotype. C, cornified; G, granular; S, spinous; B, basal layers, D, dermis. *P < 0.05, **P < 0.01.