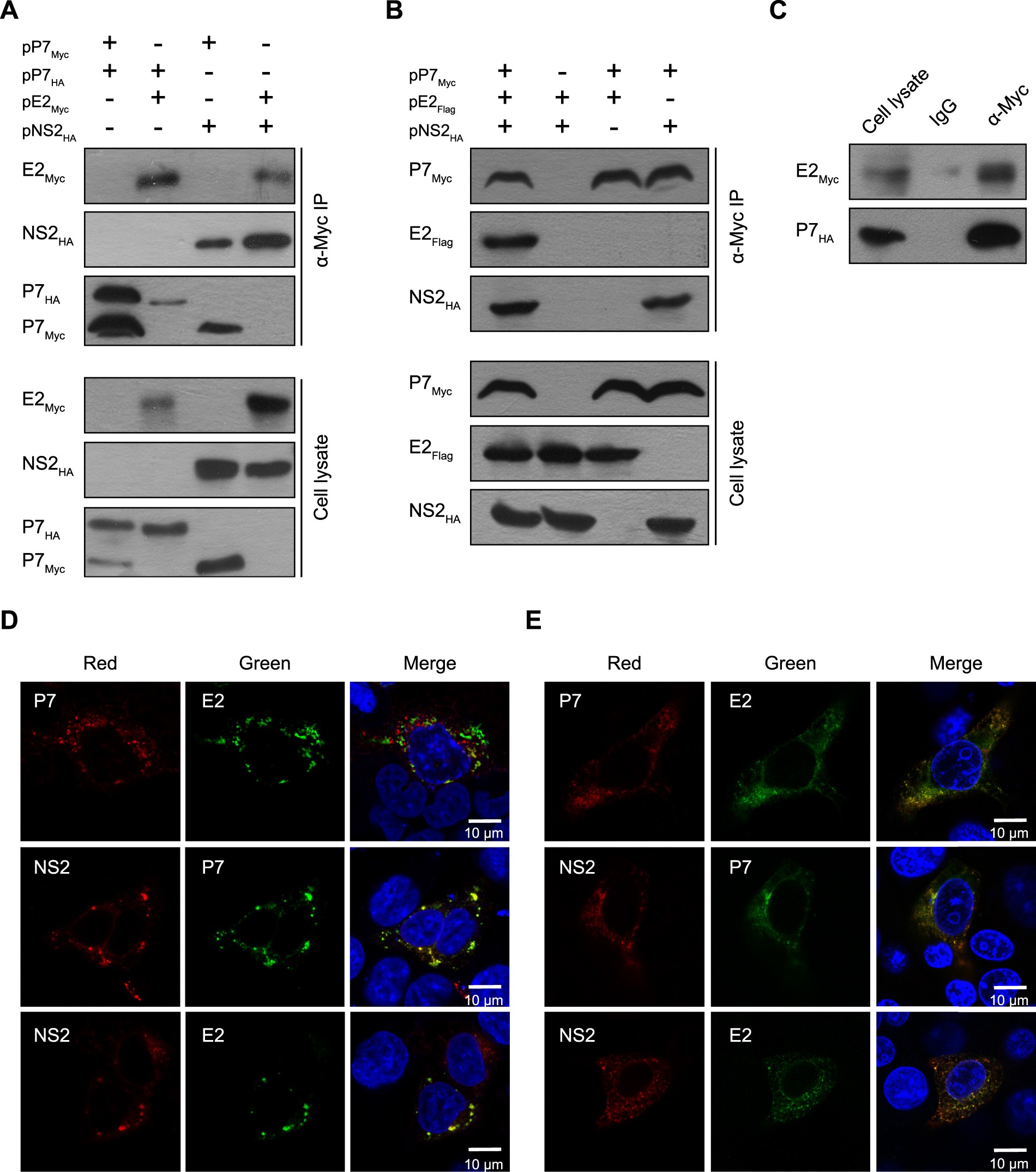
Figure 1
From: Classical swine fever virus nonstructural protein p7 modulates infectious virus production

The interaction between p7 and E2 and/or NS2 in vitro. (A) p7 co-immunoprecipitates with E2, NS2 or/and p7 in 293 T cells. At 24 hours post-transfection (hpt), the transfected cells were lysed and immunoprecipitated with an anti-Myc antibody. The immunoprecipitates were separated by SDS-PAGE and analyzed by western blotting using an anti-HA antibody. (B) p7 forms a complex with E2 and NS2 in 293 T cells. (C) The interaction of p7 with E2 in SK6 cells. (D) The co-localization of p7 with E2 or NS2 in 293 T cells. The 293 T cells transfected with the indicated plasmids were immunostained with an anti-Myc or anti-HA antibody, respectively. The nuclei were stained with DAPI. Scale bar, 10 μm. (E) The co-localization of p7 with E2 or NS2 in PK15 cells.