Figure 3
From: Classical swine fever virus nonstructural protein p7 modulates infectious virus production

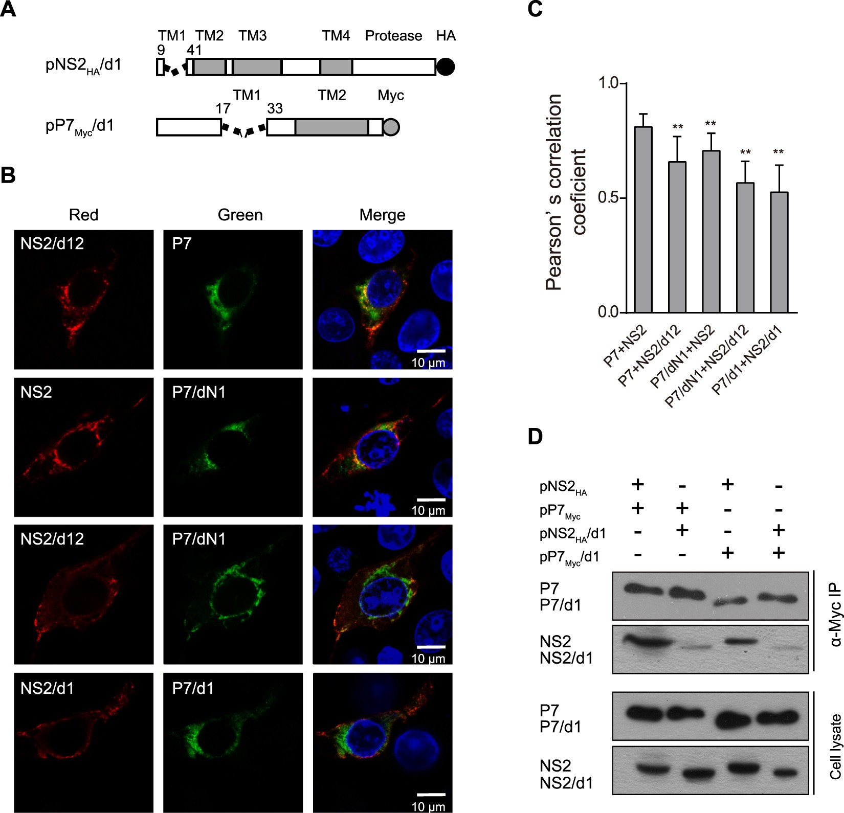
The interaction between the p7/d1 and NS2/d1 mutants. (A) A schematic of the pP7Myc/d1 and pNS2HA/d1 expression constructs used in this study. (B) The subcellular co-localization of p7/d1 with NS2/d1 in PK15 cells. The PK15 cells transfected with indicated plasmids were immunostained with both anti-Myc antibody (green) and anti-HA antibody (red) at 24 hpt. The nuclei were stained with DAPI. Scale bar, 10 μm. (C) The degree of co-localization was quantified by determining Pearson’s correlation coefficients. For each sample 30 cells were quantified using Image Pro Plus software. The error bars indicate standard deviations. (D) The interaction of p7/d1 with the NS2/d1 mutant. *P < 0.05; **P < 0.01; ns, not significant.