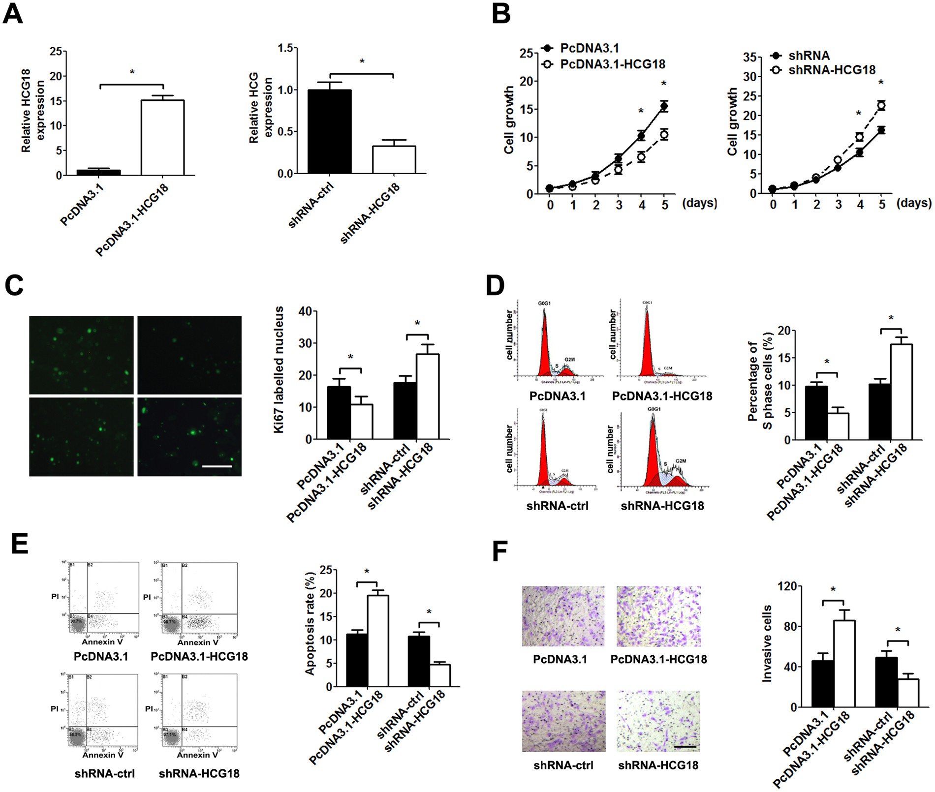
Figure 2

The effect of HCG18 on the proliferation, cell cycle, cell apoptosis in NP cells and macrophages recruitment. The NP cells were transfected with the HCG18 expression vector (100 ng/L), shRNA (25 nM) and control for 48 h. (A) The expression of HCG18 was detected by qPCR after transfection. (B) The CCK-8 assay was performed to examine proliferation of NP cells at 1, 2, 3, 4, 5 day. (C) Ki67 immunofluorescence staining was performed 96 h after transfection in NP cells. (D) The percentage of cell cycle in NP cells was detected by flow cytometry. (E) Apoptosis rate was analyzed using flow cytometry. (F) NP cells were treated with 10 ng/ml TNF-α for 48 h after transfection. Quantification of the number of invasive macrophages by counting 5 high-power fields in each chamber. *P < 0.05.