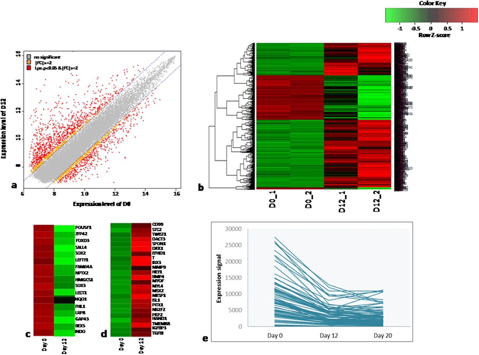
Figure 1

Differential gene expression profiling of D0 vs D12. (a) Plot of expression levels between D0 and D12. (b) Significant hierarchical clustering to show the clustering of the 2 biological replicates. (c) Heat map for the significant genes expressed on D0 and down regulated at D12. (d) Heat map for the significant genes not expressed at D0 and up regulated at D12. (e) Graphical plot for the expression levels of genes differentially expressed during conversion of D0 to D12 cells.