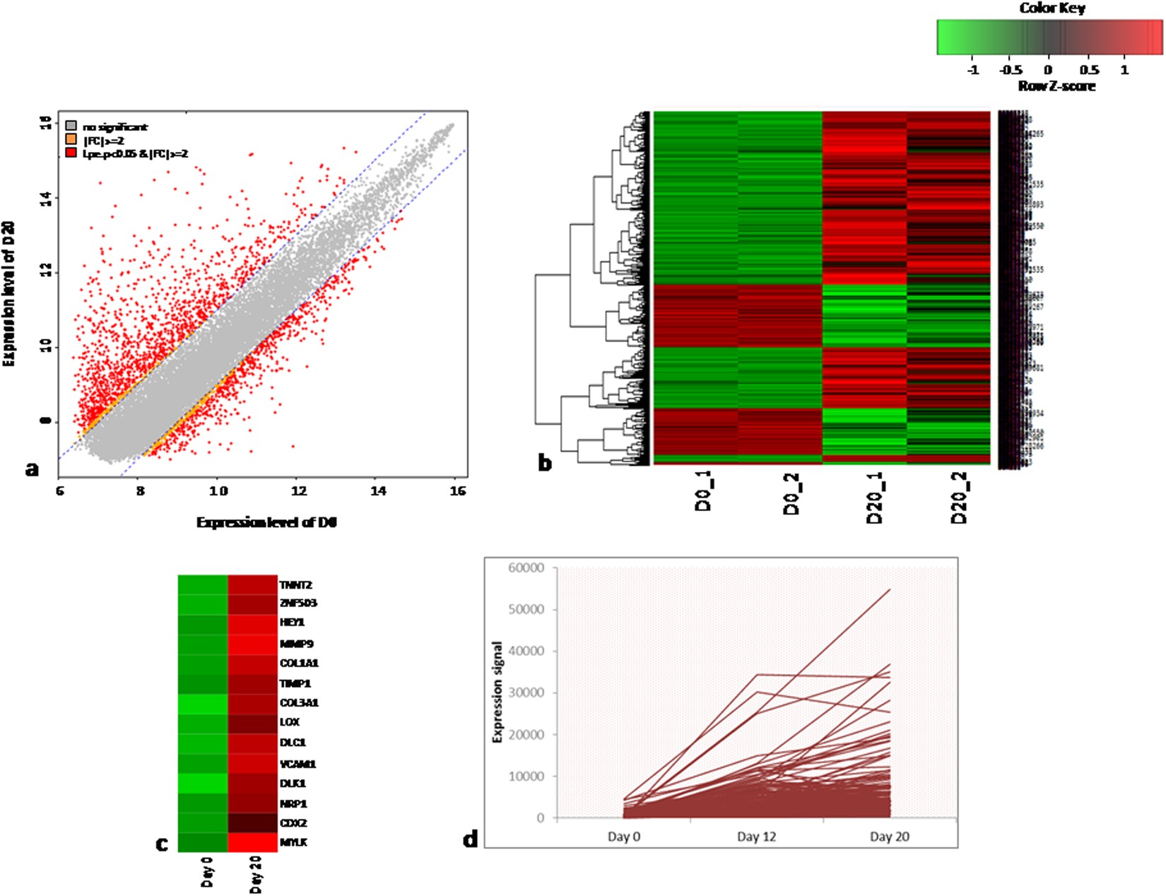
Figure 2

Differential gene expression profiling of D0 vs D20. (a) Plot of expression levels between D0 and D20. (b) Significant hierarchical clustering to show the clustering of the 2 biological replicates. (c) Heat map for the significant genes not expressed at D0 and up regulated at D20. (d) Graphical plot for the expression levels of genes differentially expressed during conversion of cells at D0 to D20.