Figure 3

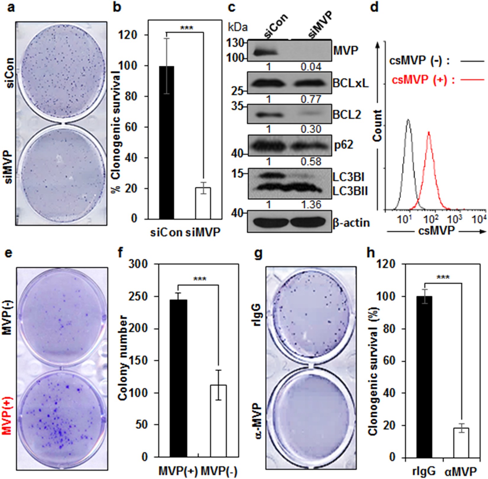
csMVP supports the survival of HCC cells under the stress of low density seeding. (a) Decreased clonogenic survival of MVP knockdown Huh7 cells. Clonogenic survival potential was compared between control siRNA (siCon)- and MVP siRNA (siMVP)-treated Huh7 cells. Colonies were stained with crystal violet. (b) Graphic presentation of a (n = 6). The graphs represent the relative percentage of colony numbers of MVP knockdown Huh7 cells. ***p < 0.005. (c) MVP knockdown decreases survival regulators and increases autophagy flux. MVP was knocked down in Huh7 cells, and survival regulators (Bcl-2 and Bcl-xL) and autophagy markers (LC3BI,II and p62) were analyzed by Western blot analysis. Gels were run under the same experimental conditions while images of western blots displayed in cropped format. Full-length blots are presented in Supplementary Fig. 4. (d) Cell sorting of csMVP-positive and csMVP-negative Huh7 cells. Shown is flow cytometric validation of the csMVP (+) and csMVP (−) populations after sorting. (e) Clonogenic survival assay of csMVP (+) or csMVP (−) Huh7 cells. (f) Graph presentation of e. The graphs represent the colony number counted by image analysis software (n = 3; ***p < 0.005). (g) Decreased clonogenic survival of α-MVP-treated Huh7 cells. Clonogenic survival potential was compared between rIgG- or α-MVP-treated Huh7 cells. Colonies were stained with crystal violet. (h) Graphic presentation of g. The graphs represent the relative percentage of colony numbers of α-MVP-treated Huh7 cells (n = 3; ***p < 0.005).