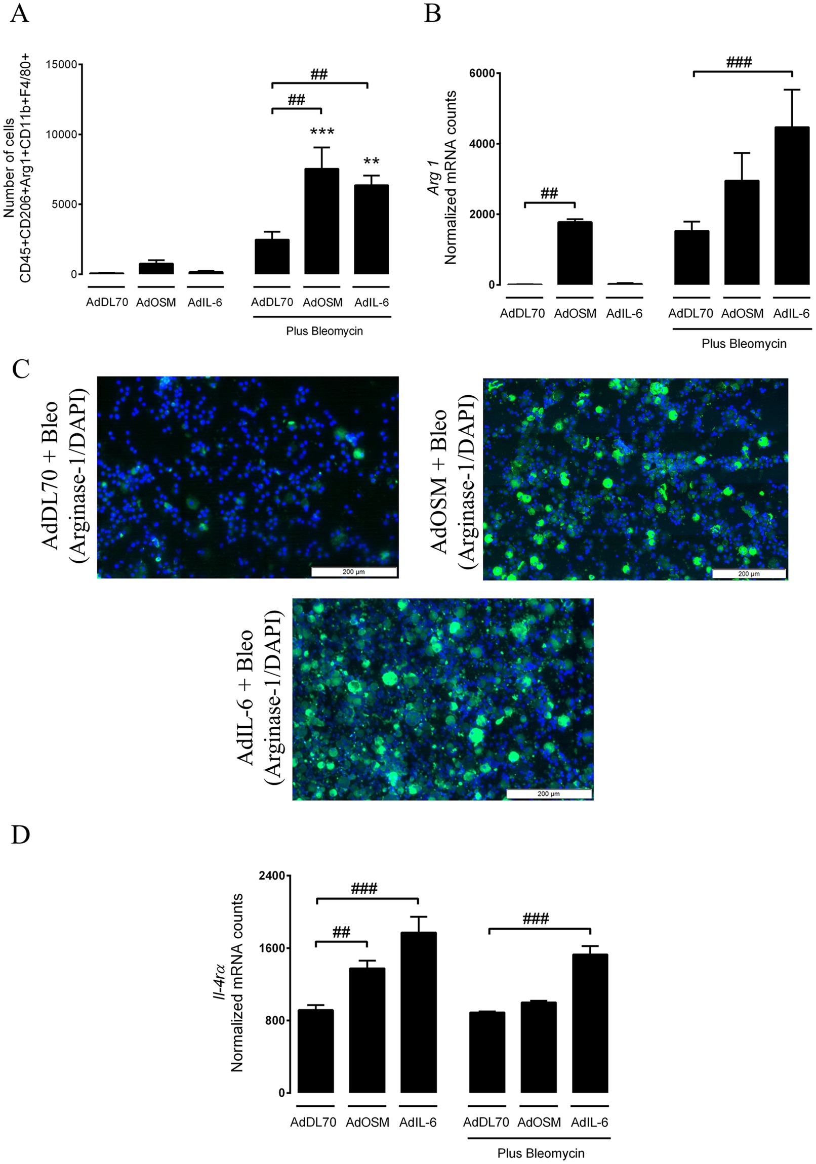
Figure 4

Increased accumulation of CD206+Arg1+ macrophages in the lungs of bleomycin-exposed mice during IL-6 or OSM overexpression. Following intratracheal intubation of AdDL70, AdOSM and AdIL-6, alone, or in combination with bleomycin (0.03 U/mouse) mice were sacrificed after 7 days. Lungs were processed for flow cytometry and AMs derived from BALF cells were isolated by adhesion and subsequently subjected to RNA analysis and Nanostring gene expression. (A) A graph showing absolute numbers of CD45+ CD206+ CD11b+Arg1+ F4/80+ cells. (B,C) graphs showing Arg1 mRNA expression of adhered AMs and arginase-1/DAPI immunofluorescence staining of BALF cells. (D) Il-4rα mRNA expression of adhered AMs. All samples were derived at the same time and processed in parallel. Bar graphs represent mean ± SEM from 3–5 mice per group, *P < 0.05; **P < 0.01; ***P < 0.001; #P < 0.05; ##P < 0.01; ###P < 0.001; *represent a difference between bleomycin-exposed groups and their respective controls (AdDL70- Bleo vs. AdDL70, AdOSM-Bleo vs. AdOSM, AdIL-6-Bleo vs. AdIL-6); #represent a difference between the indicated groups. Significance was established using GraphPad, Prism 7.0 with one-way ANOVA using Newman-Keuls Multiple Comparison test.