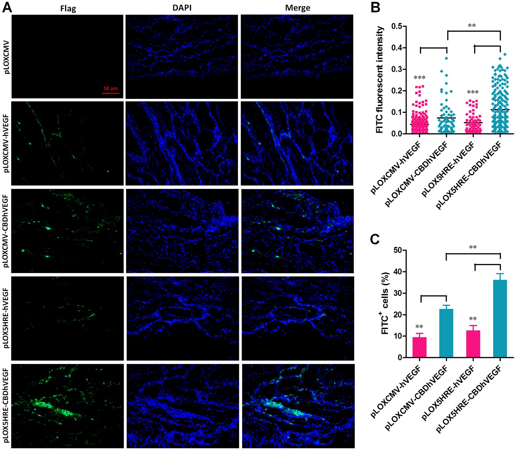
Figure 5

Expression of Flag tag in hypoxic myocardium. The expression of Flag tag, which was fused with C-terminus of VEGF, was detected in ischemic myocardium by immunofluorescence staining. (A) Representative images for each condition is shown (scale bar = 50 μm). (B) The quantification of FITC fluorescence intensity was performed as described in Methods section. Results are presented as mean ± SEM (n = 8), **p < 0.01, ***p < 0.001. (C) Percentage ratio of FITC positive cells was examined as described in Methods section. Results are presented as mean ± SEM (n = 8), **p < 0.01.