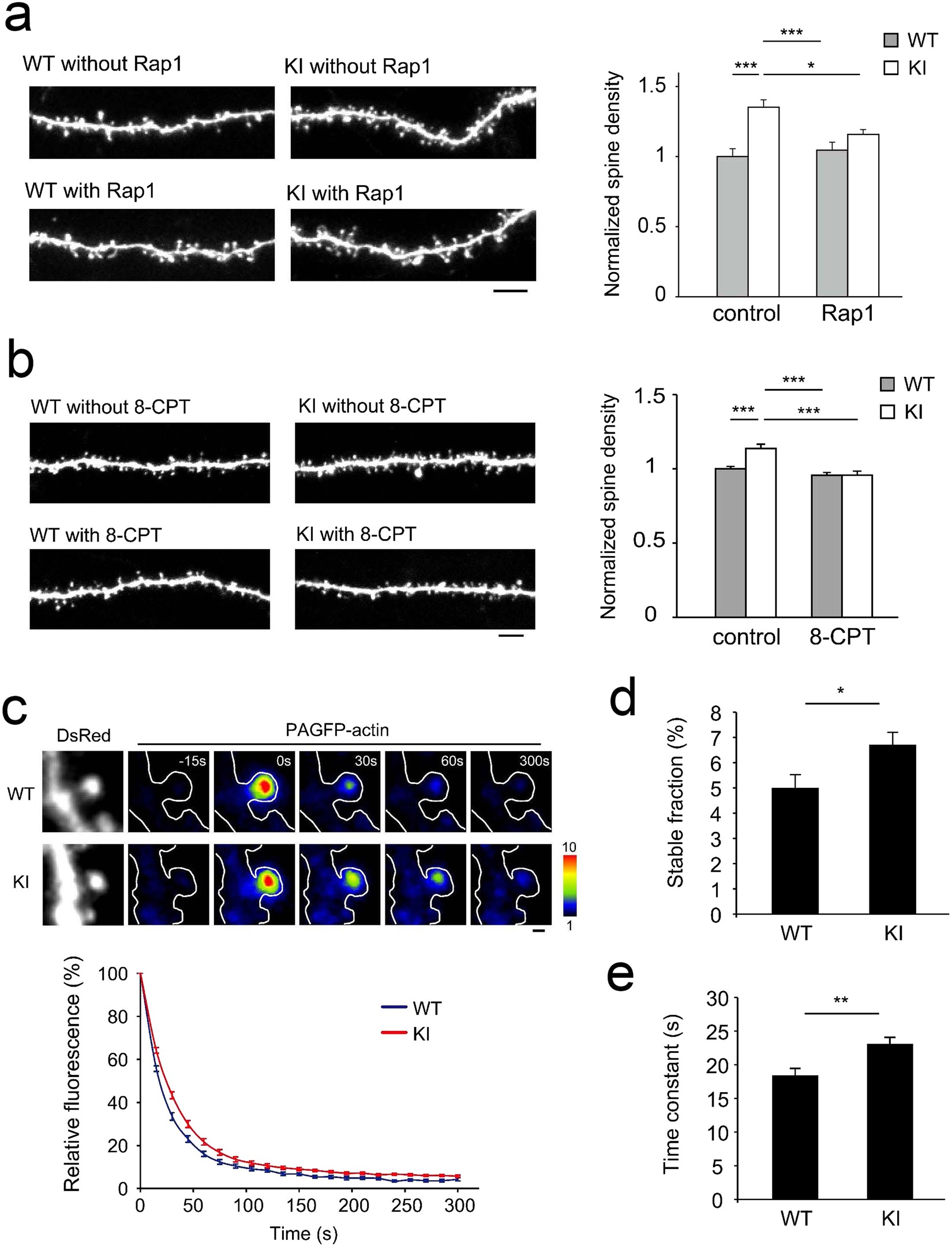
Figure 6

Relationship among CaMKII function, Rap1 activity, and spine actin dynamics. (a) Quantification of spine density in Rap1-expressing neurons from wild-type or KI slice cultures. Data are presented as the mean ± SEM, (neurons at 22–25 DIV, n = 11 cells from 3 independent cultures for wild-type control, n = 16 cells from 3 independent cultures for KI control, n = 15 cells from 3 independent cultures for wild-type overexpressing Rap1, n = 25 cells from 3 independent cultures for KI overexpressing Rap1). Bar, 5 μm. ***p < 0.001, t-test. (b) Quantification of spine density in wild-type or KI neurons from slice cultures treated with 8CPT-2Me-cAMP (50 μM). Data are presented as the mean ± SEM, (neurons at 21–23 DIV, n = 15 cells from 3 independent cultures for wild-type control, n = 15 cells from 2 independent cultures for KI control, n = 14 cells from 2 independent cultures for wild-type with 8CPT-2Me-cAMP, n = 13 cells from 3 independent cultures for KI with 8CPT-2Me-cAMP). Bar, 5 μm. ***p < 0.001, t-test. (c) Images of DsRed2 and PAGFP-actin (pseudocolour coded) in the single spines of wild-type or KI neurons (upper images). Fluorescence decay time-course of PAGFP-actin after photoactivation (lower graph). Bar, 1 μm. (d and e) Quantification of the stable fraction (d) and time constant (e) of PAGFP-actin in wild-type and KI neurons (neurons at 19–22 DIV, n = 28 spines from 3 independent cultures for wild-type, n = 27 spines from 2 independent cultures for KI). *p < 0.05, **p < 0.01.