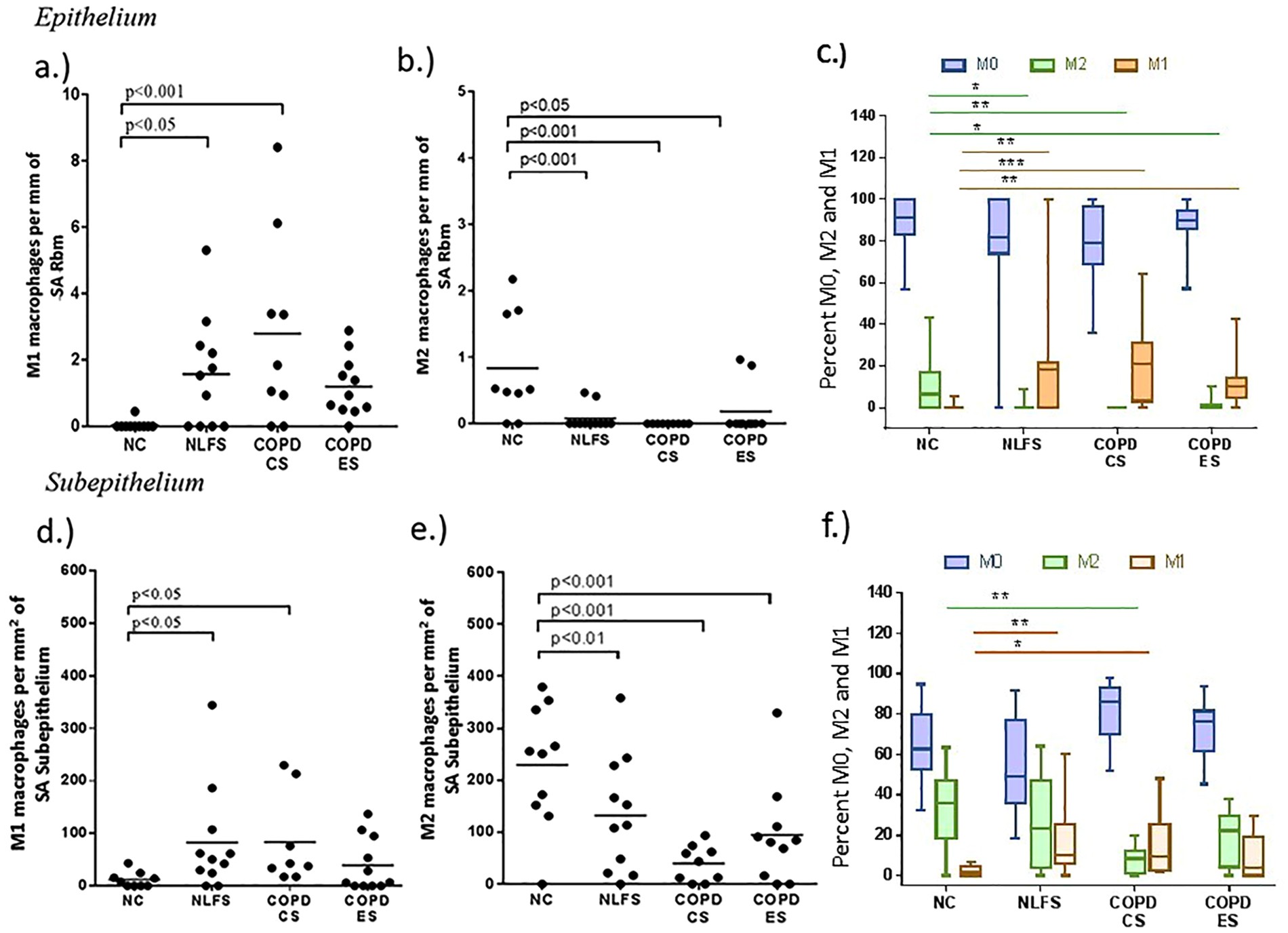
Figure 1

Macrophages phenotype numbers in SA tissue. In epithelium: an increase in the numbers of (a) M1 and a decrease in (b) M2 macrophages observed in smokers and COPDs compared to NC. Similar pattern was also observed in the sub-epithelium (d) M1 and (e) M2. Percent change in macrophage phenotypes M0, M1 and M2 in (c) Epithelium and (f) Sub-epithelium expression (Data in median and range; *p < 0.05, **p < 0.01).