Figure 1

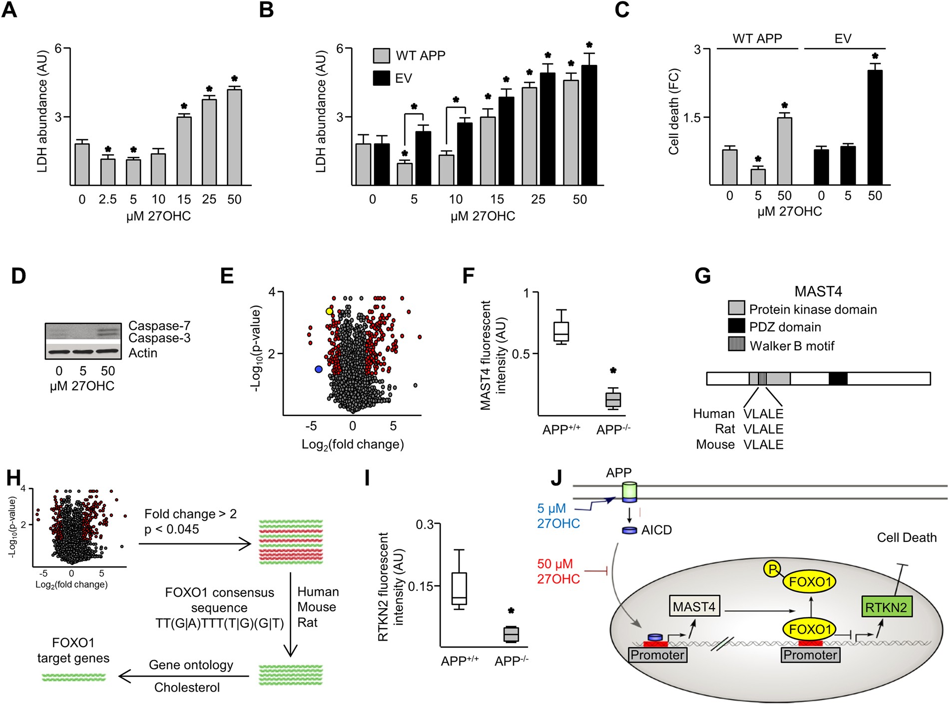
27OHC elicited a hormetic response through APP. Secreted LDH abundance from nd-SH-SY5Y cells (A) or B103 cells transfected with WT APP or empty vector (EV) (B), treated with 27OHC for 18 hours. (C) Live/dead analysis of B103 cells transfected with indicated vectors and treated as indicated. (D) Immunoblot of Caspases-7 and −3 in nd-SH-SY5Y cells treated as indicated. (E) Volcano plot of microarray data illustrating APP−/−/APP+/+ genotype fold changes in mouse brain cortex. Points in red represent genes with a fold change greater than 2 and a p-value less than 0.045. MAST4 is represented in yellow and RTKN2 in blue. All other points are illustrated in black. (F) Raw MAST4 mRNA abundance in microarray data. (G) Protein domains of MAST4 and Walker B sequence. (H) Screening strategy for the identification of FOXO1 regulated promoters. (I) Raw RTKN2 mRNA abundance in microarray data. (J) Illustrated hypothesis for the effects of 5 or 50 µM 27OHC on APP, MAST4, FOXO1, and RTKN2. (A–F & I) N = 3 independent experiments. *P < 0.05 significance is in comparison to 0 µM 27OHC treatment (A–B), untreated WT APP transfected cells (C), or the APP+/+ genetic background (F & I).