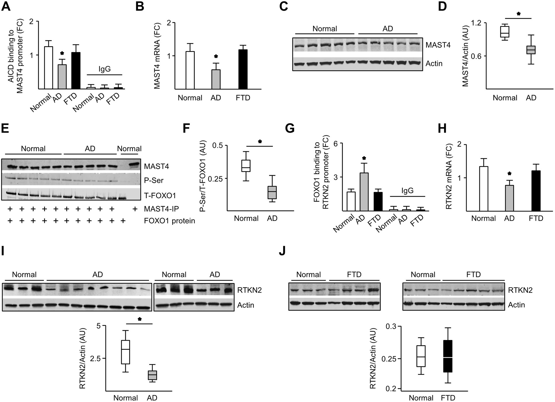
Figure 6

The AICD/MAST4/FOXO1/RTKN2 pathway is repressed in AD but not FTD. AICD binding to the MAST4 promoter (A), MAST4 mRNA abundance (B), and Immunoblotting of MAST4 (C) with quantification (D) of temporal lobe samples from AD and FTD patients. Immunoblotting from kinase assay (E) and quantification (F) containing recombinant FOXO1 and immunoprecipitated MAST4 from temporal lobe samples from patients with normal cognitive function or AD. CTRL reactions contain a FOXO1 only control or MAST4 immunoprecipitation only from a representative control patient. FOXO1 binding to the RTKN2 promoter (G) and RTKN2 mRNA abundance (H) in the temporal lobe from AD and FTD patients. Immunoblotting (upper panels) and quantification (lower panels) of RTKN2 from temporal lobe samples from patients with AD (I), FTD (J), or normal cognitive function. Panel I and J contain the same three Normal samples loaded in each gel. ChIP and mRNA abundance are represented as fold change measurements (FC). (A–F) N = 5 samples. (G–J) normal N = 3 samples, AD N = 11 samples, FTD N = 9 samples. *P < 0.05 significance is in comparison to normal samples.