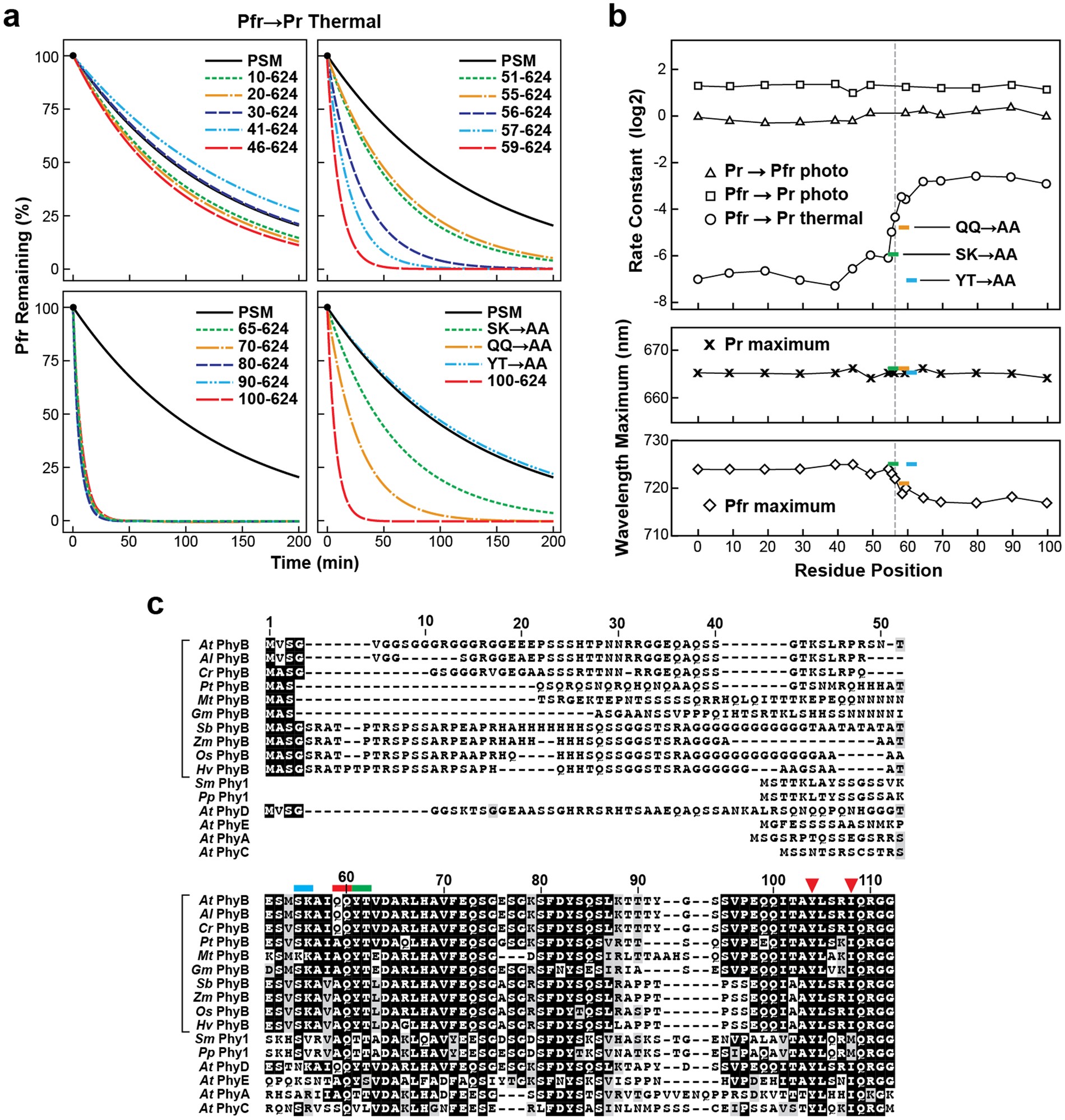
Figure 4

Region within the N-terminal extension (NTE) of PhyB influences the thermal reversion rate and absorption maximum of Pfr. Selected PSM fragments assembled with PΦB are described in Fig. 3. (a) Pfr → Pr thermal reversion kinetics of both N-terminal truncations and site-directed mutants modifying the NTE. The SK → AA, QQ → AA and YT → AA alanine substitutions impacted residues Ser55-Lys56, Gln59-Gln60, and Tyr61-Thr62, respectively (see panel (c)). Kinetic traces were calculated from rate constants listed in Table 1. (b) Spectral properties of the PSM mutants described in panel (a). Rates of Pr → Pfr and Pfr → Pr photoconversion and thermal reversion (top). Absorption maxima of Pr (middle) and Pfr (bottom). (c) Alignment of representation PhyB sequences (brackets) within the plant kingdom and with the other four Phy isoforms (PhyA, C, D and E) in Arabidopsis. Identical and similar amino acids are shown in black and grey boxes, respectively. Dashes denote gaps. Amino acid residue numbers for Arabidopsis PhyB are shown above. Positions of the substitution mutations are shown by colored bars. Red arrows highlight residues in the crystallographic structure of the 90–624 fragment of Arabidopsis PhyB (PDB: 4OUR21) that contact the bilin. Abbreviations: At, Arabidopsis thaliana; Al, Arabidopsis lyrata; Cr, Capsella rubella; Pt, Populus trichocarpa; Mt, Medicago truncatula; Gm, Glycine max; Sb, Sorghum bicolor; Zm, Zea mays; Os, Oryza sativa; Hv, Hordeum vulgare; Sm, Selaginella moellendorffii; and Pp, Physcomitrella patens.