Figure 1
From: A Skeletal Muscle Model of Infantile-onset Pompe Disease with Patient-specific iPS Cells

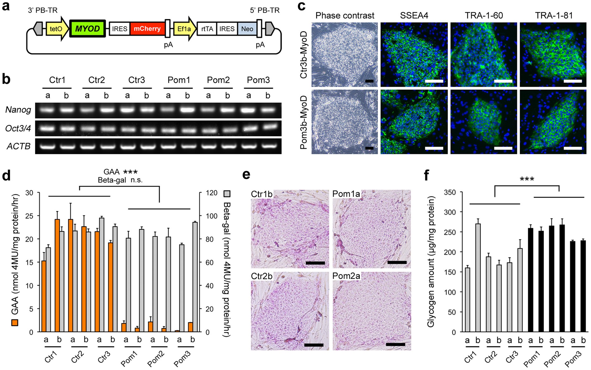
Generation and characterization of MyoD-transfected iPSCs (iPSCsMyoD) from healthy controls and patients with infantile-onset Pompe disease. (a) Construction of the piggyBac vector for tetracycline-inducible MyoD expression. Abbreviations: PB-TR, PiggyBac terminal repeat; IRES, internal ribosome entry site; Ef1a, elongation factor 1 alpha promoter; rtTA, reverse tetracycline transactivator; Neo, neomycin resistant gene; pA, poly A. (b) RT-PCR analysis of pluripotency markers in iPSCMyoD derived from Ctr1-3 and Pom1-3. (c) Phase contrast microscopic images (left row) and IF for pluripotency markers (SSEA4, TRA-1-60, and TRA-1-81; green) (right 3 rows) in representative undifferentiated Ctr and Pom iPSCMyoD lines. Nuclei were stained with DAPI (blue). Scale bar = 100 µm. (d) Lysosomal enzymatic activities in undifferentiated iPSCMyoD (n = 3 experiments). Orange bars and left y-axis represent the activities of GAA. Grey bars and right y-axis represent the activities of acid beta-galactosidase (Beta-gal) as an internal control. (e) Bright field microscopic images of PAS stain in representative undifferentiated Ctr and Pom iPSCMyoD. Scale bar = 100 µm. (f) Quantitative analysis of glycogen amounts adjusted for protein in undifferentiated iPSCMyoD (n = 3 experiments).