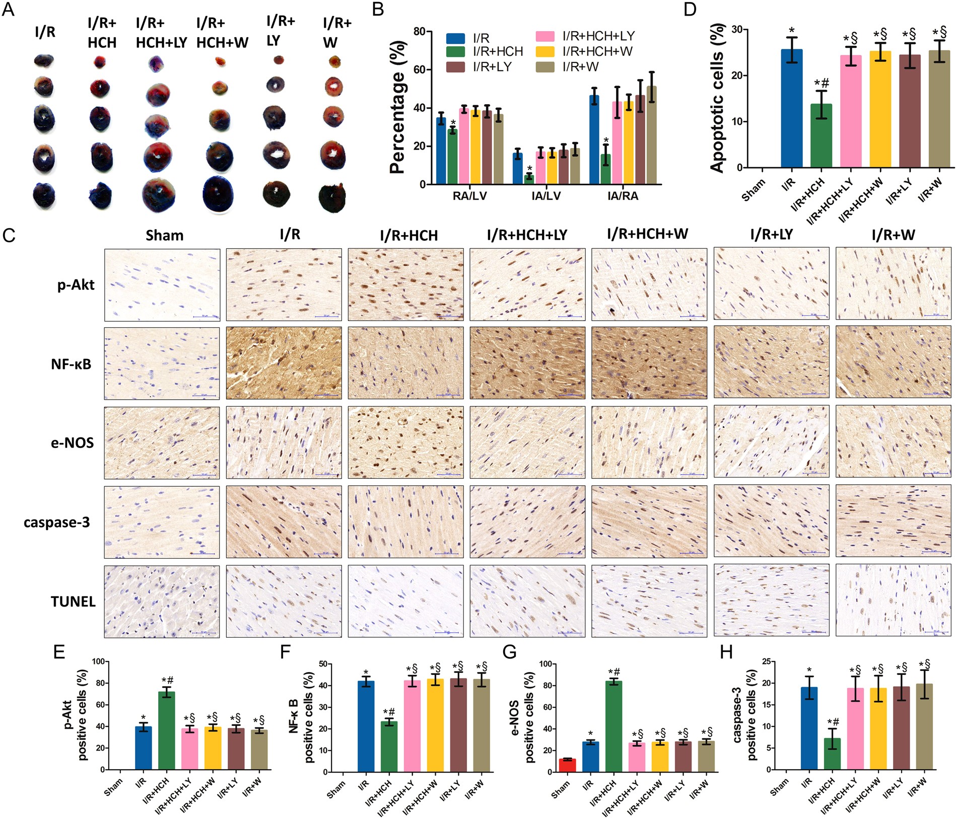
Figure 2

Morphological examination from experiment 1. Four hours after reperfusion, mice were sacrificed and the hearts were collected for determination of the infarct area (n = 56) and immunohistochemistry (n = 42). HCH significantly reduced the infarct area following I/R (P < 0.05). There were no significant differences in RA/LV, IA/RA, and IA/LV among the I/R and inhibitor groups (I/R + HCH + LY294002, I/R + HCH + wortmannin, I/R + LY294002, and I/R + wortmannin) (P > 0.05) (A,B). Immunohistochemistry was performed for p-Akt, NF-κB, e-NOS, and caspase-3. Commercially available kits were used for TUNEL staining (C). HCH significantly increased the number of cells positive for p-Akt and e-NOS and significantly decreased the number of cells positive for NF-κB, caspase-3, and TUNEL. PI3K inhibitor treatment abolished the protective effects of HCH. *P < 0.05 vs. sham; # P < 0.05 vs. I/R; § P < 0.05 vs. I/R + HCH. Magnification = ×400.