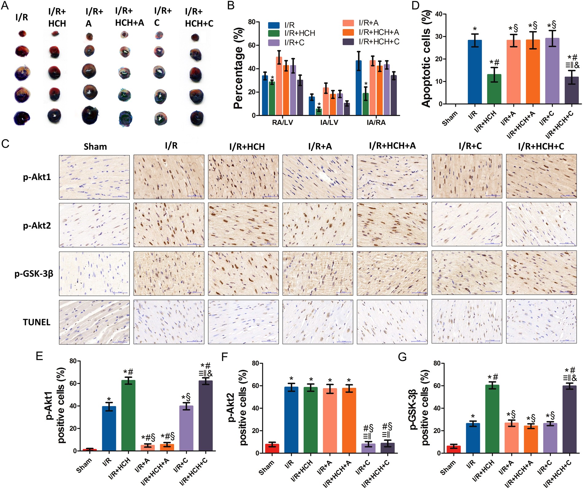
Figure 4

Morphological examination from experiment 2. Four hours after reperfusion, mice were sacrificed and the hearts were collected for determination of the infarct area (n = 56) and immunohistochemistry (n = 42). Treatment with an Akt1 inhibitor significantly increased the infarct area following I/R + HCH (P < 0.05). There were no significant differences in RA/LV, IA/RA, and IA/LV among the I/R, I/R + A, I/R + C, and I/R + HCH + A groups (P > 0.05) (A,B) and between the I/R + HCH and I/R + HCH + C groups (P > 0.05) (A,B). Immunohistochemistry was performed for p-Akt1, p-Akt2, and p-GSK-3β (C). Commercially available kits were used to perform TUNEL staining. Inhalation of HCH significantly increased the number of cells positive for p-Akt1 and p-GSK-3β and significantly decreased the number of cells positive for TUNEL (D,E,G). No significant differences were detected in the number of p-Akt2-positive cells among the I/R, I/R + HCH, I/R + A, and I/R + HCH + A groups (F). Treatment with Akt1 inhibitors markedly abolished the protective effects of HCH (E,G). *P < 0.05 vs. sham; # P < 0.05 vs. I/R; § P < 0.05 vs. I/R + HCH; ≡ P < 0.05 vs. sham; ‖ P < 0.05 vs. I/R; & P < 0.05 vs. I/R + HCH; magnification = ×400.