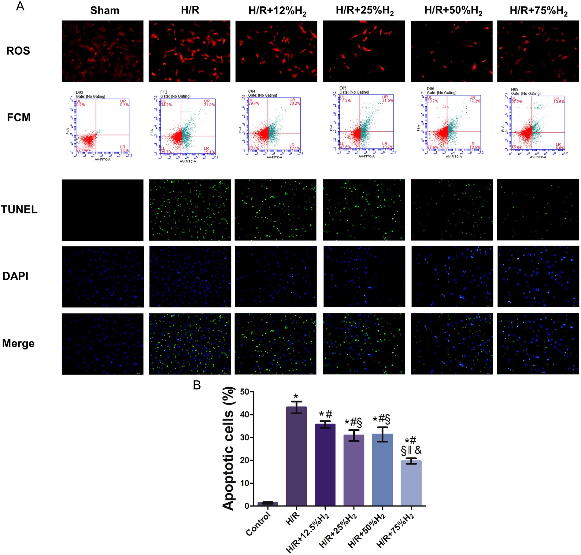
Figure 7

The roles of Akt1 and Akt2 in the protective effects of 75% H2. The MTT assay, X-gal staining, ROS detection, the comet assay, flow cytometry, and TUNEL staining were performed to evaluate the roles of Akt1 and Akt2 in the protective effects of 75% H2 in in vitro experiments. A-674563 significantly abolished the protective effects of H2. *P < 0.05 vs. control; # P < 0.05 vs. H/R; § P < 0.05 vs. H/R + HCH; ‖ P < 0.05 vs. H/R + HCH + A; & P < 0.05 vs. H/R + HCH + C.