Figure 3
From: MMP proteolytic activity regulates cancer invasiveness by modulating integrins

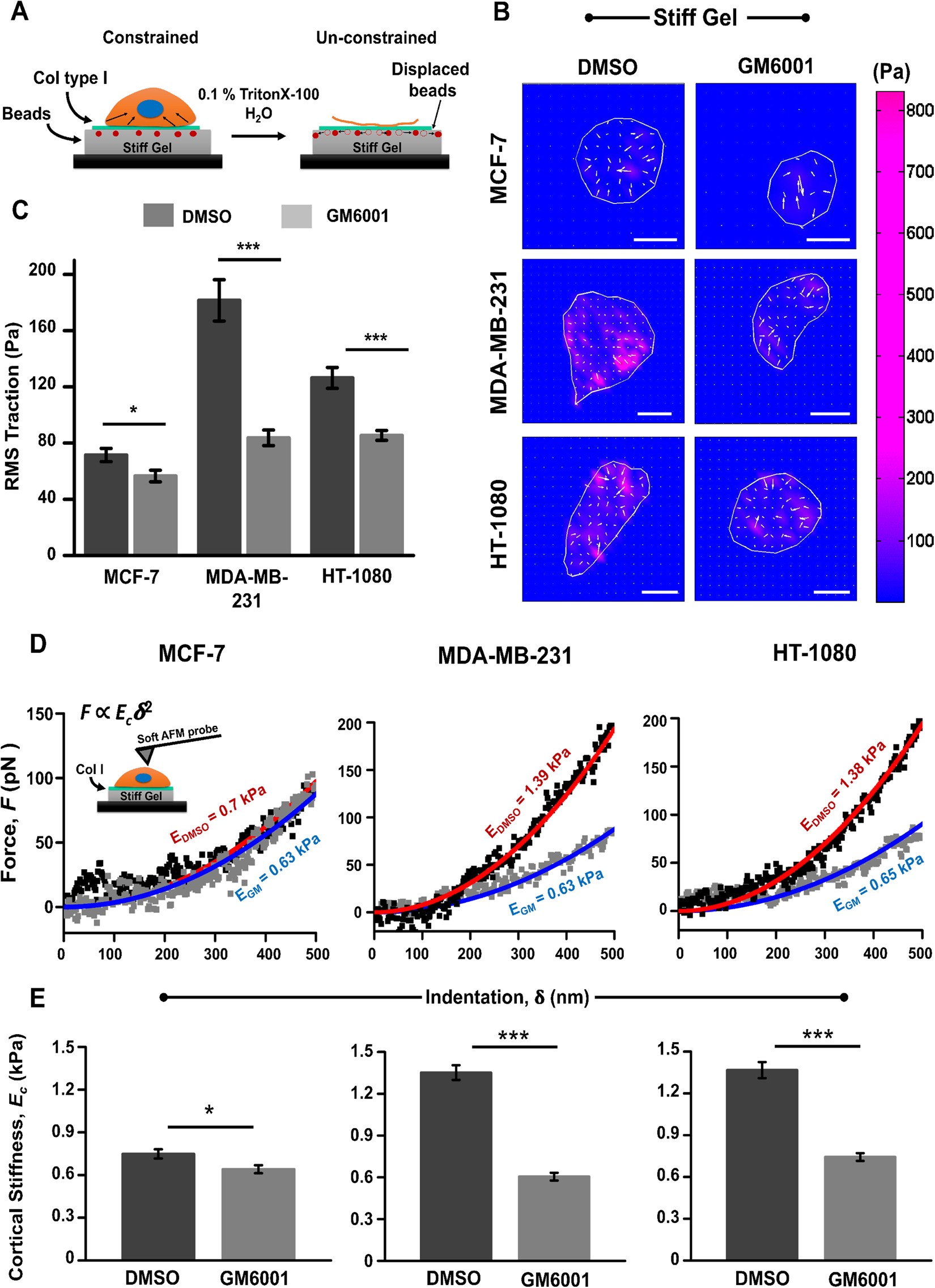
Influence of MMP inhibition on cell-ECM tractions and cortical stiffness of MCF-7, MDA-MB-231 and HT-1080 cells. (A) Schematic of traction force microscopy (TFM). Forces exerted by the cells are calculated based on deformations of beads embedded in the gel. The ‘constrained’ condition corresponds to the case when the cell is attached to the substrate and exerting tractions. The ‘unconstrained’ condition corresponds to the case when the cell is removed and the beads relax to their original positions. (B) Representative traction force maps of DMSO and GM treated cells grown on stiff PA gels (Scale bar = 20 µm). (C) Quantitative analysis of root mean square traction (RMS traction) of DMSO treated and GM6001 treated cells grown on stiff PA gels (n = 3, 35–45 cells per condition). Stars denote statistical significance (***p < 0.001, ns: not significant). Statistical significance was determined by one-way ANOVA/Fisher test. Error bars represent standard error of mean (±SEM). (D) Representative force-indentation curves of DMSO treated and GM treated cells. First 500 nm of the force curves were fit with Hertz equation to obtain estimates of cortical stiffness. (E) Quantitative analysis of cell cortical stiffness of DMSO treated and GM treated cells (n = 3–4, 100–140 cells per condition; ***p < 0.001, *p < 0.05). Statistical significance was determined by Mann-Whitney test. Error bars represent standard error of mean (±SEM).