Figure 1
From: Deregulated expression and activity of Farnesyl Diphosphate Synthase (FDPS) in Glioblastoma

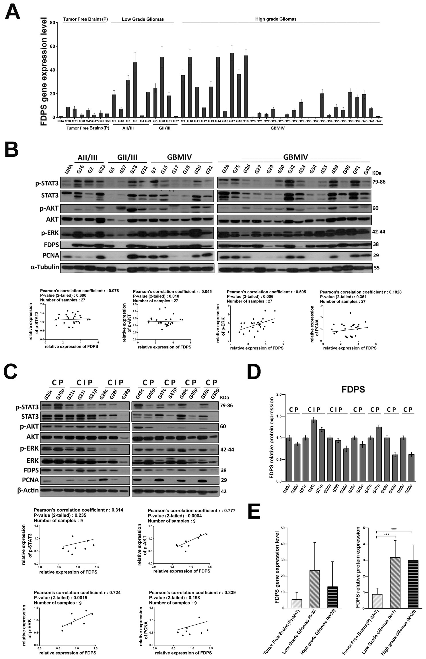
Dysregulated FDPS expression in GBMs. (A) Real-time PCR analysis of FDPS in NHA, 7 tumor free brain tissues and 39 glioma tissues (G2-G42). Data, expressed as fold change units, were normalized with β-actin and referred to the NHA considered as calibrator. Columns represent mean ± SD of the results performed in triplicates. (B) Representative Western blot showing the basal protein levels of p-STAT3, STAT3, p-AKT, AKT, p-ERK, FDPS and PCNA in NHA and 27 tumor brains (G16 astrocytoma grade II, G2-23 astrocytoma grade III, G5-G31 glioma grade III, G7-G42 glioblastoma grade IV); α-Tubulin was used as loading control. Each set of samples (NHA-G21) and (G24-G42) has been run in parallel. The two panels show the representative western blots of three different experiments performed with similar results whose densitometric analysis is showed in Supplementary Fig. 2. The graphs below represent correlation analysis of western blot results for the protein expression of FDPS and the protein expression of p-STAT3, p-AKT, p-ERK and PCNA. Plotted values are normalized on corresponding ones in NHA (C) Western blot analysis for p-STAT3, STAT3, p-AKT, AKT, p-ERK, FDPS and PCNA in 7 tumor brains divided into the Central (C), Intermediate (I), and Peripheral (P) fraction as explained in Supplementary Fig. 1. β-actin was used as loading control. Each set of samples (G20c-G28p) and (G45c-G50p) has been run in parallel. The two panels show representative Western blots of three different experiments performed with similar results whose densitometric analysis is showed in Supplementary Fig. 3. The graphs below represent correlation analysis of western blot results for the protein expression of FDPS and the protein expression of p-STAT3, p-AKT, p-ERK and PCNA. Plotted values are normalized on corresponding ones in tumor infiltrated Central tissue (C). (D) FDPS quantitative analyses of the western blot results of Fig. 1C. FDPS values in I and P fractions are normalized on corresponding ones in tumor infiltrated Central tissue. Histograms represent mean ± SD in densitometry units of scanned immunoblots from the 3 different experiments. (E) FDPS gene (left panel) and protein (right panel) expression in tumor free brains, low grade gliomas and high grade gliomas groups as respectively detected by RT-PCR and western blotting. Quantitative analyses of the results are shown in histograms. Data are presented as the mean ± SD of the results performed in triplicates. (ANOVA, ***p < 0.001).