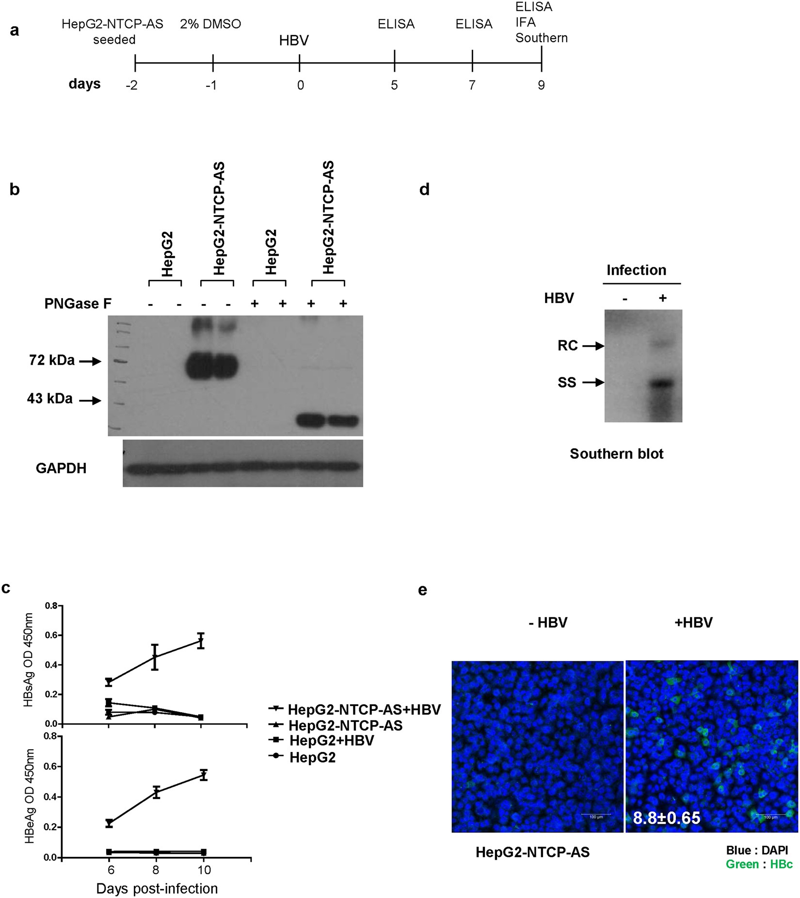
Figure 1

Establishment of an HBV in vitro infection system using a HepG2-NTCP-AS cell line. (a) An illustration of experimental design. (b) The expression of Flag-tagged NTCP in a HepG2-NTCP-AS stable cell line was detected by Western Blot using an anti-Flag antibody. De-glycosylation of NTCP by the PNGase F treatment shifted the MW from around 72 kD to 36 kD. The parental HepG2 cells served as a negative control for Flag-NTCP expression. GAPDH expression served as a loading control. (c) Similar trends of increasing expressions of both HBsAg and HBeAg were detected by ELISA only in HepG2-NTCP-AS cells infected with human HBV-containing serum. No detectable increase in HBsAg and HBeAg was noted in the negative controls using HepG2 cells or mock infection with no virus. (d) Total intracellular core particle-associated viral DNAs were analyzed by Southern blot at 9 dpi. Non-infected HepG2-NTCP-AS cells served as a negative control. RC: relaxed circle DNA; SS: single-strand DNA. (e) Confocal microscopy detected HBc protein (green) in HepG2-NTCP-AS cells infected with serum-derived HBV. Cell nuclei were counterstained with DAPI (blue).