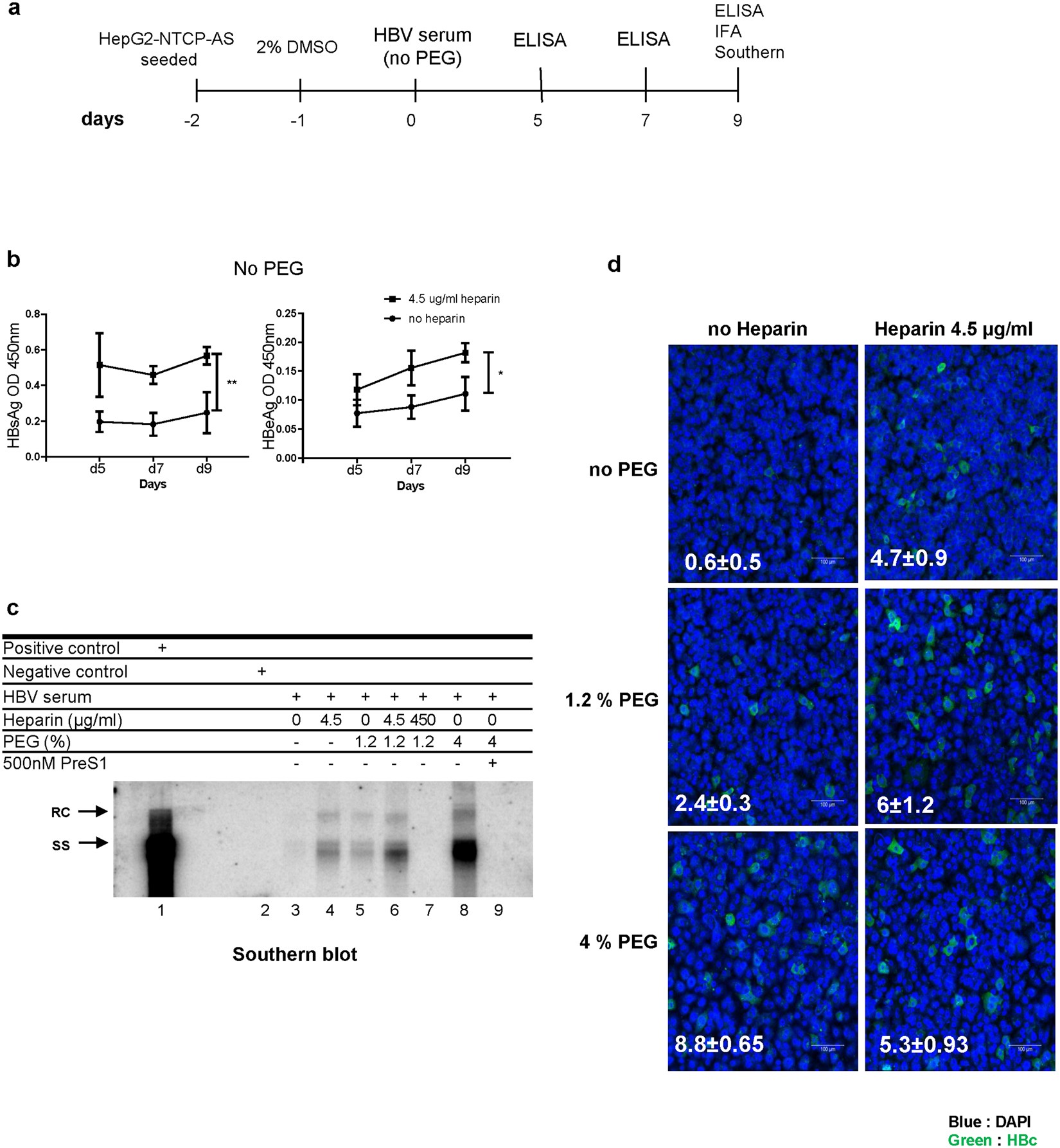
Figure 3

Heparin facilitates PEG-free in vitro infection with HBV. (a) An illustration of experimental design. (b) Heparin alone can enhance HBV infection in a PEG-independent manner. The secretions of HBsAg and HBeAg were measured every other day by ELISA in a time course experiment (1–9 dpi). HepG2-NTCP-AS cells were infected with HBV serum pre-mixed with and without 4.5 μg/ml heparin. (c) A combinatory effect of heparin (4.5 µg/ml) and PEG (1.2%) can be detected by Southern blot analysis. Lane 1 and 2: Positive and negative controls were prepared from HBV DNA transfected HuH-7 cells and mock-infected HepG2-NTCP-AS cells, respectively. Heparin at a lower dose (4.5 μg/ml) enhanced HBV in vitro infection in the presence of 1.2% PEG (compare lanes 5 and 6), or in the absence of PEG (compare lanes 3 and 4). However, overdosed heparin (450 μg/ml) or treatment with PreS1 peptide (500 nM) was strongly inhibitory to HBV infection (lane 7 and 9). 4% PEG exhibited the most potent effect on HBV infection (lane 8). (d) In a PEG-free in vitro infection system, low dose heparin (4.5 µg/ml) significantly increased the percentage of HBc-positive HepG2-NTCP-AS cells by confocal microscopy. Cell nucleus was counterstained with DAPI. The estimated percentages of HBc positivity were based on the average from three different microscopic fields (Mean ± SD). Approximately 500 cells were scored in each field.