Figure 3
From: Krüpple-like-factor 4 Attenuates Lung Fibrosis via Inhibiting Epithelial-mesenchymal Transition

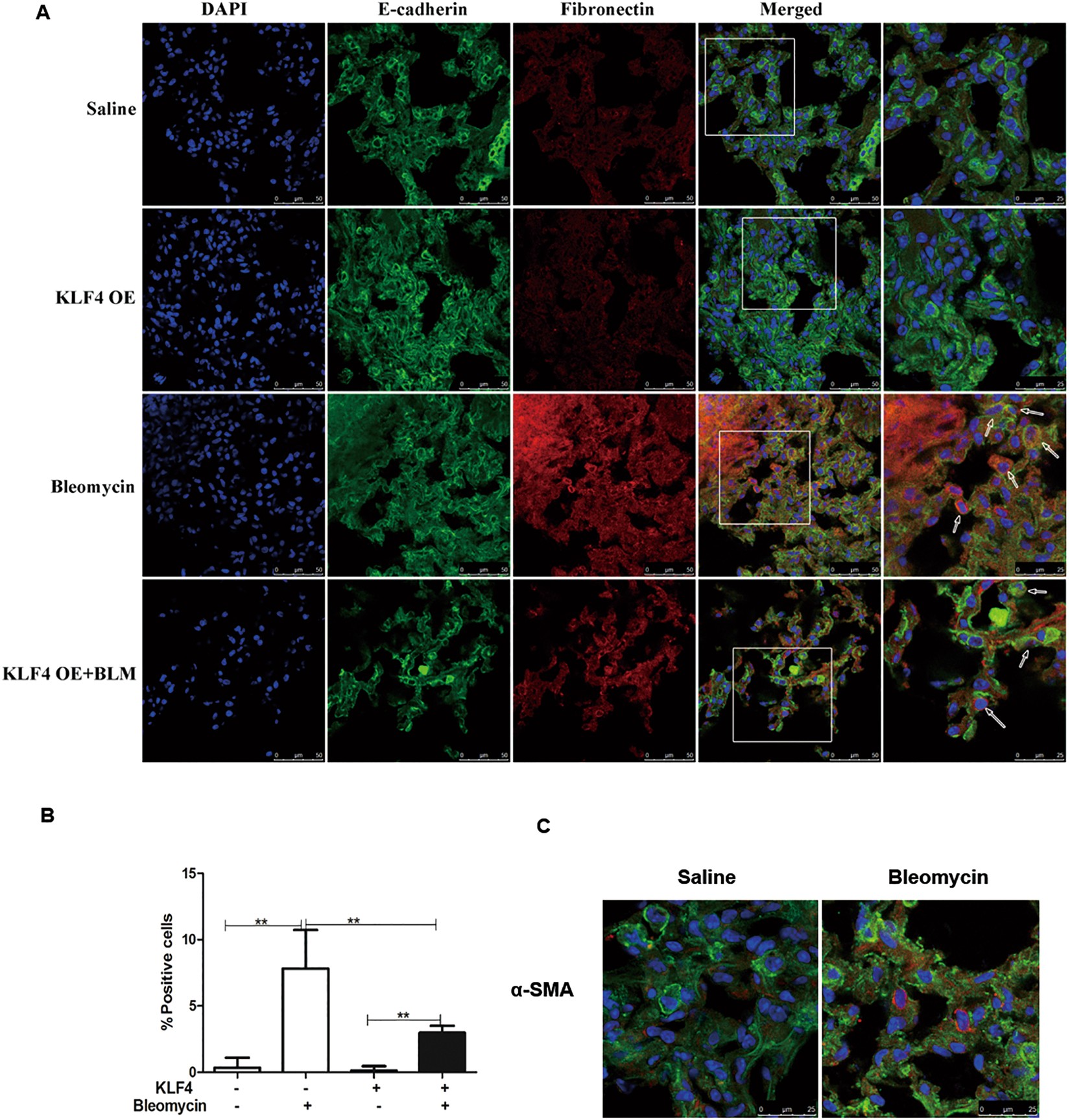
Overexpression of KLF4 attenuated EMT in bleomycin-induced lung fibrosis in vivo. Mice were intratracheally intubated and given bleomycin or saline as control to induce pulmonary fibrosis overexpression in KLF4 transgenic mice group and wild-type group. Double-labelled immunofluorescent staining were performed to examine the expression of E-cadherin (green) and fibronectin (red) as indicated by the white arrow. Scale bar = 50μm and 25μm as indicated in the figure (A). The percentage of double-label positive cells was calculated in each group (B). Double-labelled immunofluorescent staining was detected E-cadherin (green) and α-SMA (red). Scale bar = 25 μm (C). Representative image of three independent experiments were shown. The values were expressed as mean ± SD from five samples in each group were shown. **P < 0.01 by t-test.