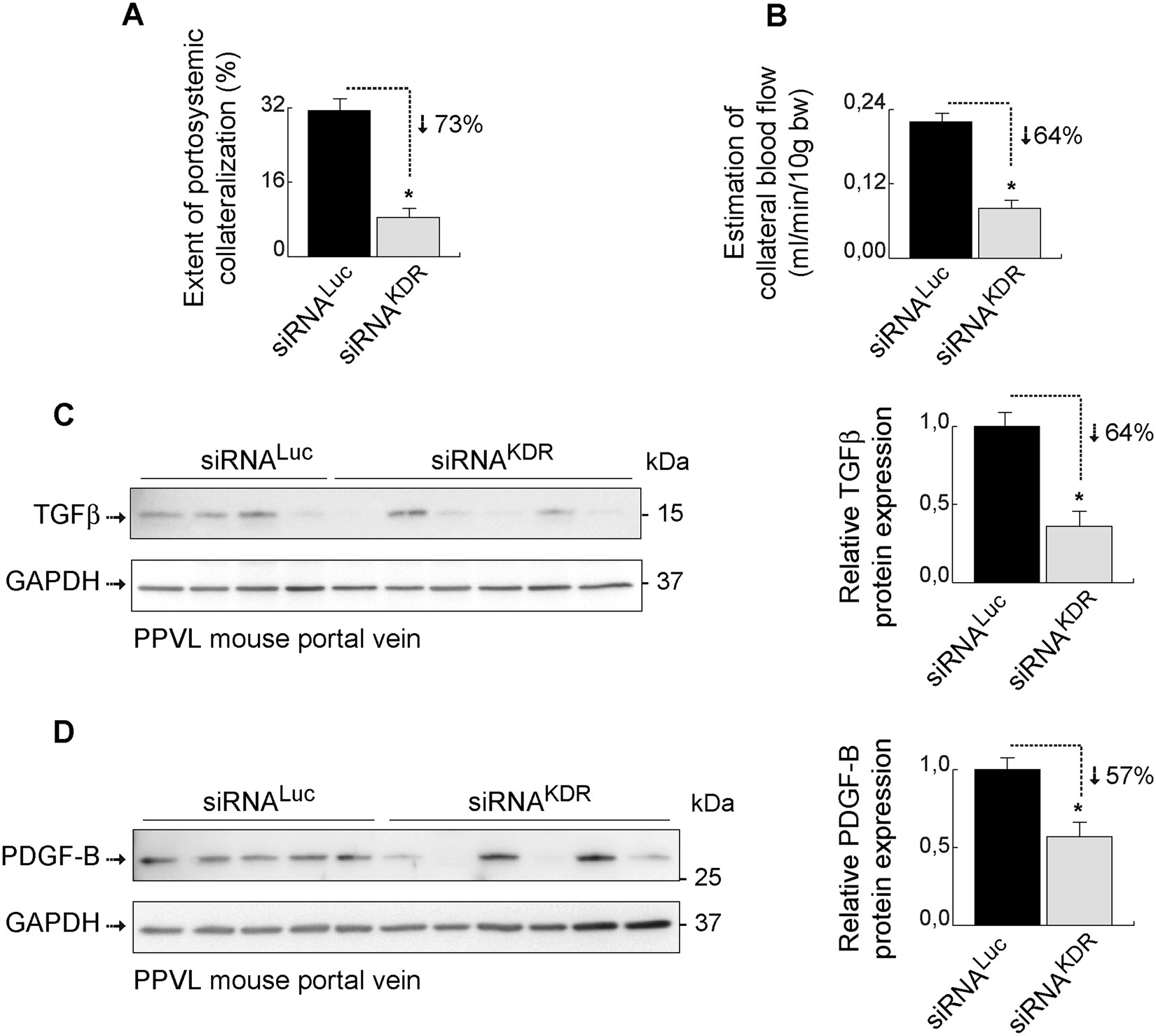
Figure 7

Therapy with siRNAKDR-lipoplexes attenuates portosystemic collateralization. Portal hypertensive mice were treated with four consecutive intravenous injections of siRNAKDR-lipoplexes or control siRNALuc-lipoplexes after partial portal vein ligation (PPVL). (A) Extent of portosystemic collateralization (%; mean ± SEM) determined by the coloured microsphere technique. P value: *p = 0.0002. (B) The blood flow through portosystemic collaterals (mL/min/10 g body weight; mean ± SEM) was estimated from the equation collateral blood flow = superior mesenteric artery blood flow × shunting/100. P value: *p = 0.0049. Treatment with siRNAKDR-lipoplexes markedly and significantly decreased both the formation of portosystemic collateral vessels, by 73%, and the collateral blood flow, by 64%, in portal hypertensive mice. (C) Representative immunoblotting showing that siRNAKDR-lipoplex treatment reduced in 5 out of 6 mice the protein expression of the vascular remodeling marker TGFβ (average decrease of 64%; P value: *p = 0.041) in the portal vein, compared with siRNALuc-lipoplex-treated portal hypertensive mice. GAPDH served as loading control. Densitometric quantification of protein expression (mean ± SEM) is also shown. Whole blots are shown in Supplementary Fig. S5A. (D) Representative immunoblotting showing that siRNAKDR-lipoplex treatment reduced in 4 out of 6 mice the protein expression of the vascular remodeling marker PDGF-B (average decrease of 57%; P value: *p = 0.029) in the portal vein, compared with siRNALuc-lipoplex-treated portal hypertensive mice. GAPDH served as loading control. Densitometric quantification of protein expression (mean ± SEM) is also shown. Whole blots are shown in Supplementary Fig. S5B.