Figure 1
From: Comprehensive genomic analysis of Oesophageal Squamous Cell Carcinoma reveals clinical relevance

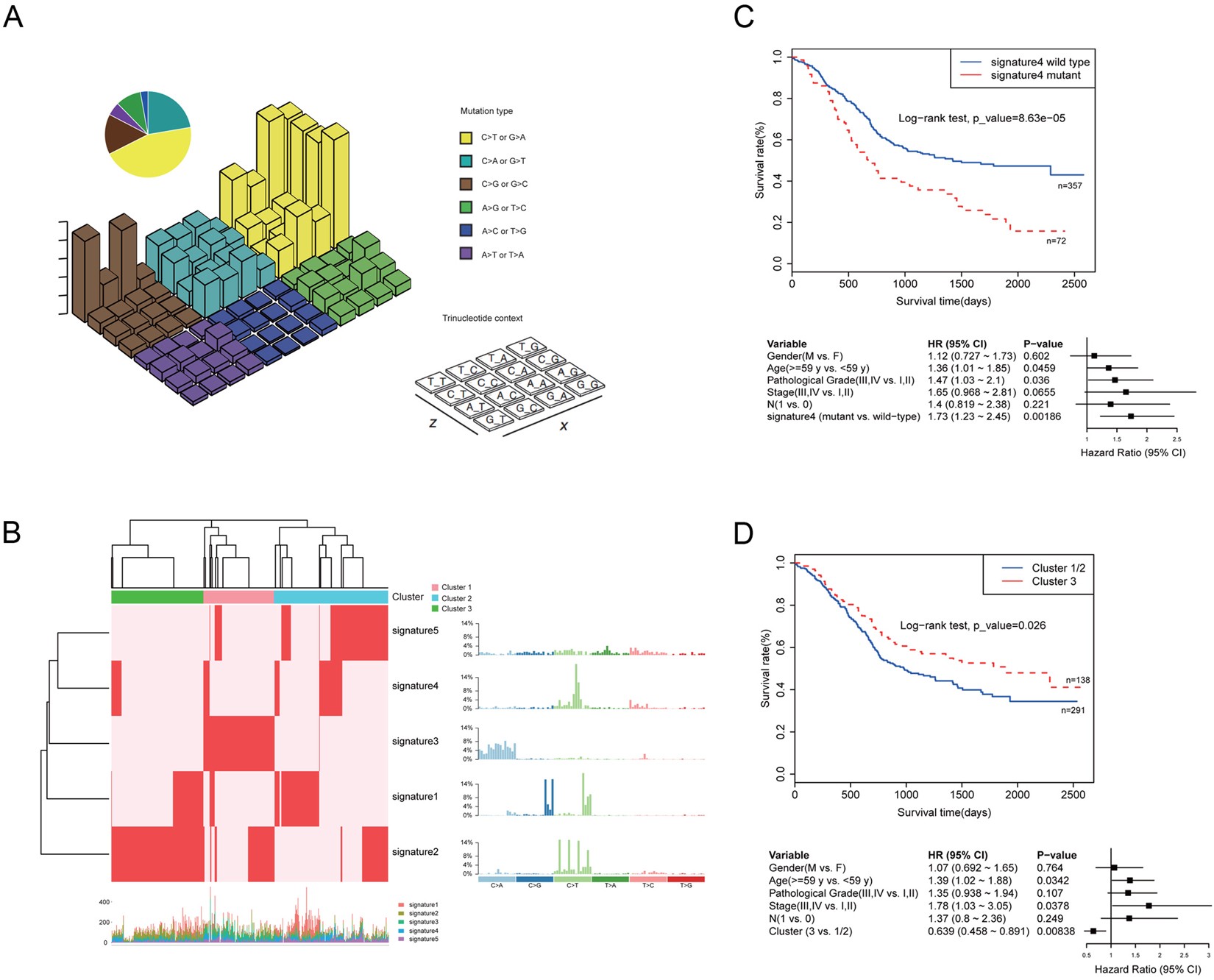
Mutational signature analysis of ESCC. (A) Lego plots of mutational frequencies in the coding regions in ESCC specimens. Base substitutions were classified into six subtypes and each category was represented by different colours. Pie charts represent the distribution of the six subtypes. Base substitutions were further divided into 96 possible mutation types according to the flanking nucleotides surrounding the mutated base. (B) Heatmap for mutational signatures using sample exposures to one signature identified in ESCC specimens by the NMF method. Each column represents one individual. Each row represents one signature. (C,D) Top: Kaplan-Meier survival curves for signature4 and cluster3 were significantly associated with patient survival, p < 0.1 was considered statistically significant. Bottom: Cox proportional hazards model for patients, p < 0.05 was considered statistically significant.