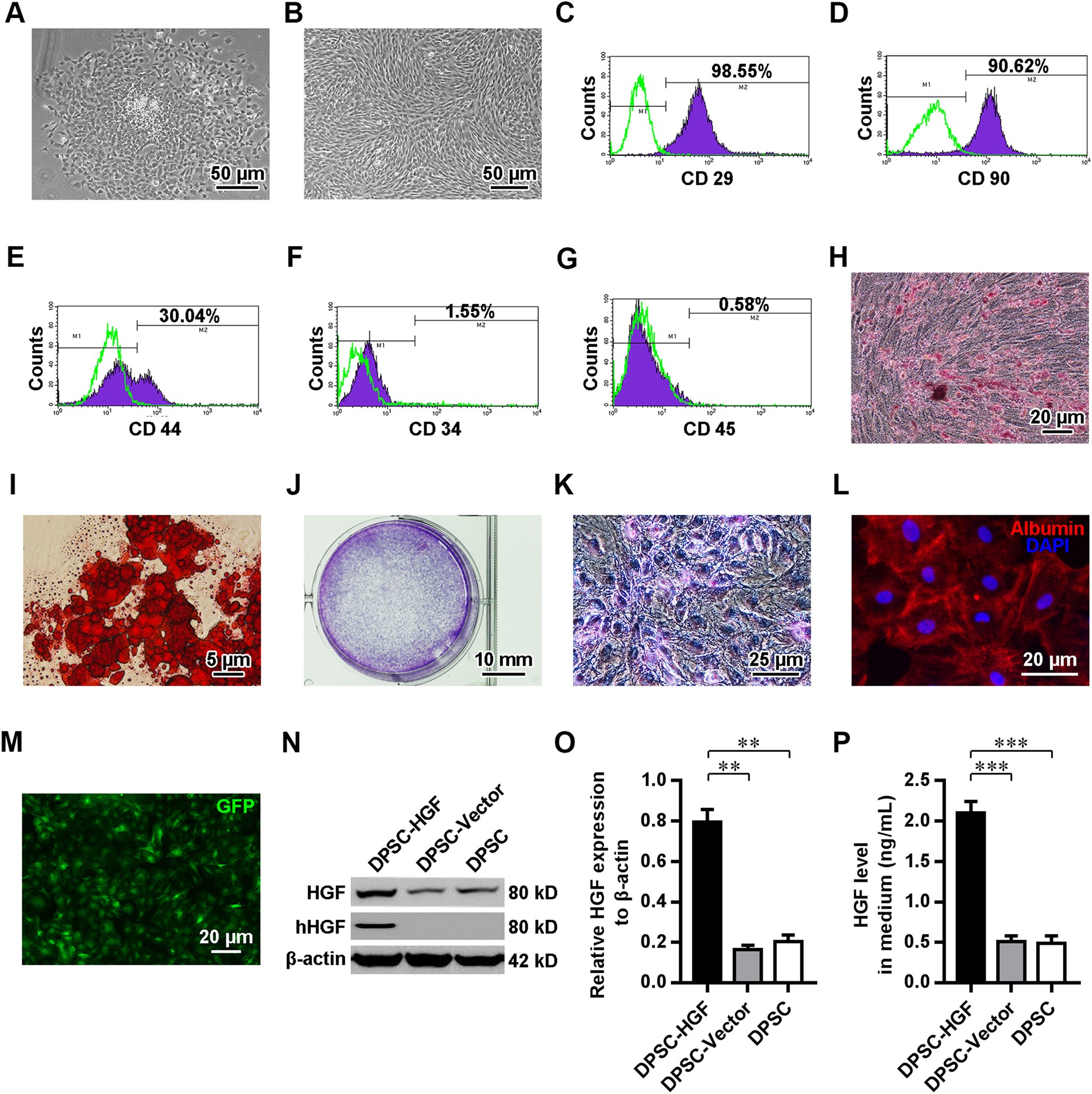
Figure 3

Isolation and characterization of DPSCs. (A,B) Phase-contrast images of primary DPSCs cultured for 48 h (A) and DPSCs at the 3rd passage (B). (C–G) FACS analyses of the expression of CD29 (C), CD90 (D), CD44 (E), CD34 (F) and CD45 (G) in DPSCs. (H,I) Images of Alizarin Red (C) and Oil Red O staining (D) in DPSCs cultured in osteogenic and adipogenic differentiation medium for 21 d. (J–K) Gross (J) and phase contrast (K) images of PAS staining in DPSCs grown in hepatogenic differentiation medium for 17 d. (L) Fluorescence microscopic image of DPSCs grown in hepatogenic differentiation medium for 17 d, immunostained with anti-albumin (red) and counterstained with DAPI (blue). (M) Fluorescence microscopic image of GFP (green)-encoding lentiviral vector-transduced DPSCs. (N,O) Images from Western blot analyses for HGF and hHGF in DPSCs (N) and related quantitative analysis (O). (P) ELISA of HGF levels in the medium of DPSCs. Scale bars (A,B) = 50 μm; (H,L,M) = 20 μm; (J) = 5 μm; (J) = 10 mm; (K) = 25 μm. **P < 0.01; ***P < 0.001.