Figure 3
From: Rab5 is critical for SNAP23 regulated granule-granule fusion during compound exocytosis

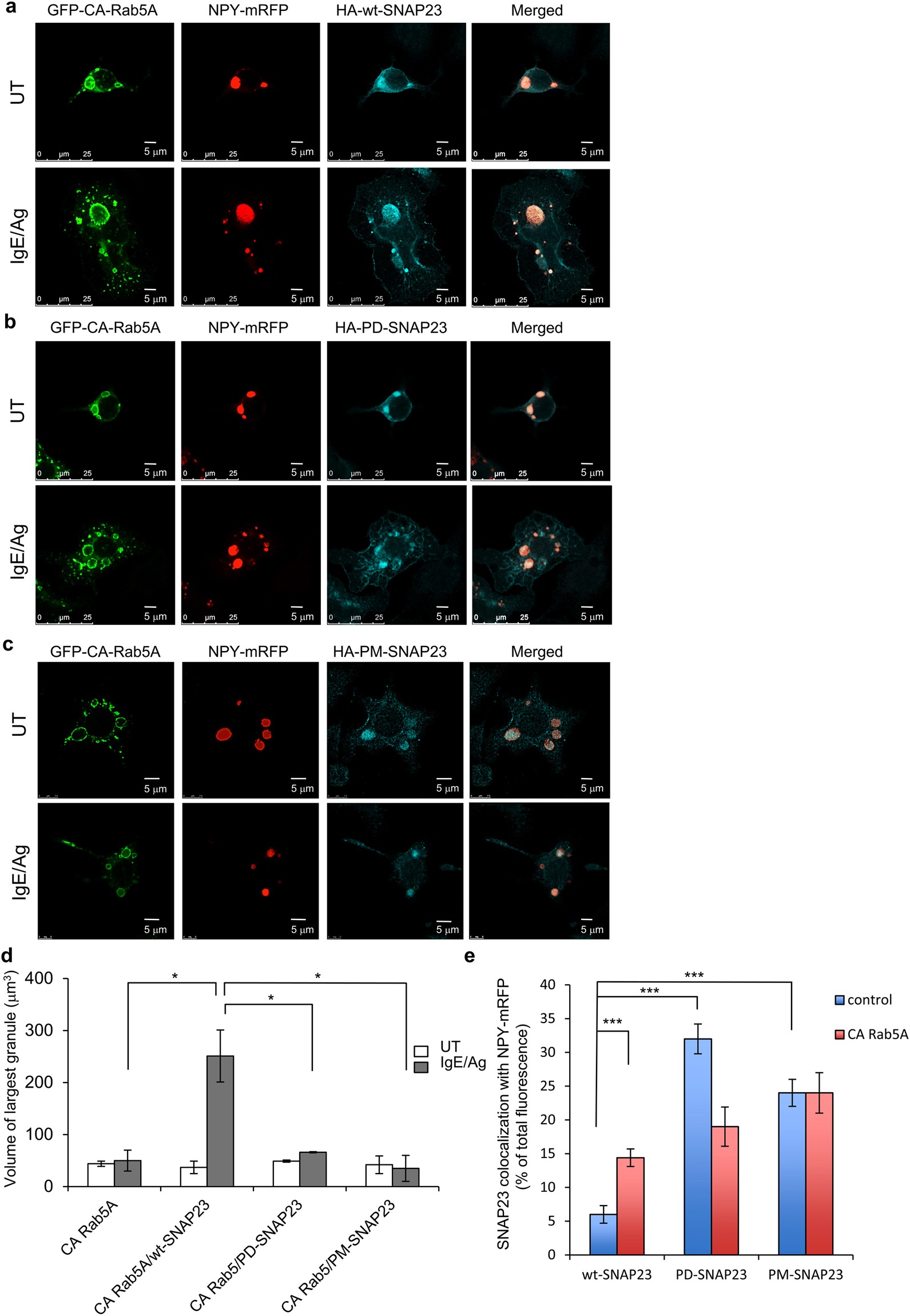
SNAP23 phosphorylation mutants fail to support formation of super giant SGs. (a–c) RBL cells were triple-transfected with 10 μg NPY-mRFP, 15 μg of pEGFP-CA Rab5A and 20 μg of either HA-wt-SNAP23, or HA-PD-SNAP23 or HA-PM-SNAP23, as indicated. Cells were either left untreated (UT) or sensitized with 1 μg/ml of IgE. Twenty-four hours after transfection, cells were either left untreated (UT) or triggered with 50 ng/ml of DNP-HSA (Ag) for 10 min. Cells were fixed and immunostained using monoclonal antibodies directed against HA followed by Hilyte Plus 647-conjugated goat anti-mouse IgG. Cells were analyzed by confocal microscopy. Bars = 5 μm. (d) The size of the largest NPY-mRFP containing granules was calculated using the Imaris software. The mean volume of the largest SG in each of 15 cells from each treatment group is presented. Data are means ± SEM *P < 0.05 (unpaired two-tailed Student’s t-test). (e) RBL cells were triple-transfected with 10 μg NPY-mRFP and 15 μg of either pEGFP (control) or pEGFP-CA Rab5A and 20 μg of either HA-wt-SNAP23, or HA-PD-SNAP23 or HA-PM-SNAP23, as indicated. Co-localization of SNAP23 (wt, PD or PM) with NPY-mRFP in control or CA Rab5A expressing cells was quantified by the Imaris software. The data are means ± SEM derived from four independent experiments. ***P (wt-SNAP23 control vs. wt-SNAP23 CA Rab5A) = 4.4 × 10−5, n = 40 for control cells and 17 for CA Rab5A expressing cells; ***P (wt-SNAP23 control vs. PD-SNAP23 control) = 2.5 × 10−9, n = 30 for PD-SNAP23 cells; ***P (wt-SNAP23 control vs. PM-SNAP23 control) = 3 × 10−9, n = 19 for PM-SNAP23 cells (unpaired two-tailed Student’s t-test).