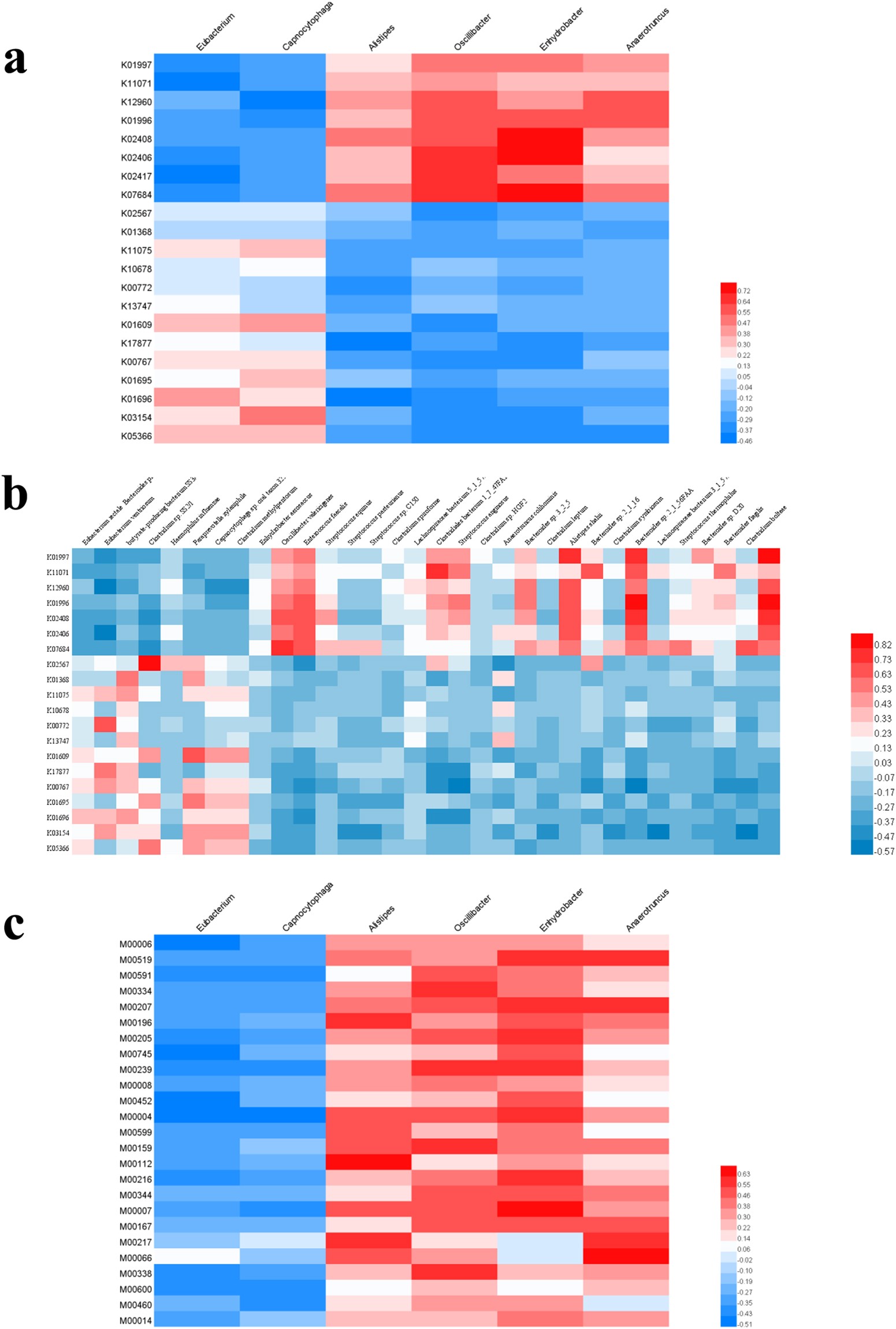
Figure 4

Correlation between significant changed bacteria and functional genes and pathways. (a) Heatmap of correlation between significant changed genera and functional genes. KEGG ID of each gene was listed on the left side, and the genera names were listed on the top. (b) Heatmap of correlation between significant changed species and functional genes. KEGG ID of each gene was listed on the left side, and the species names were listed on the top. (c) Heatmap of correlation between significant changed genera and functional pathways. KEGG ID of each pathway was listed on the left side, and the genera names were listed on the top. For all the graphs, the intensity of correlation were shown in different colors, as indicated by the symbol graphs, and the results were clustered by rows and columns respectively.