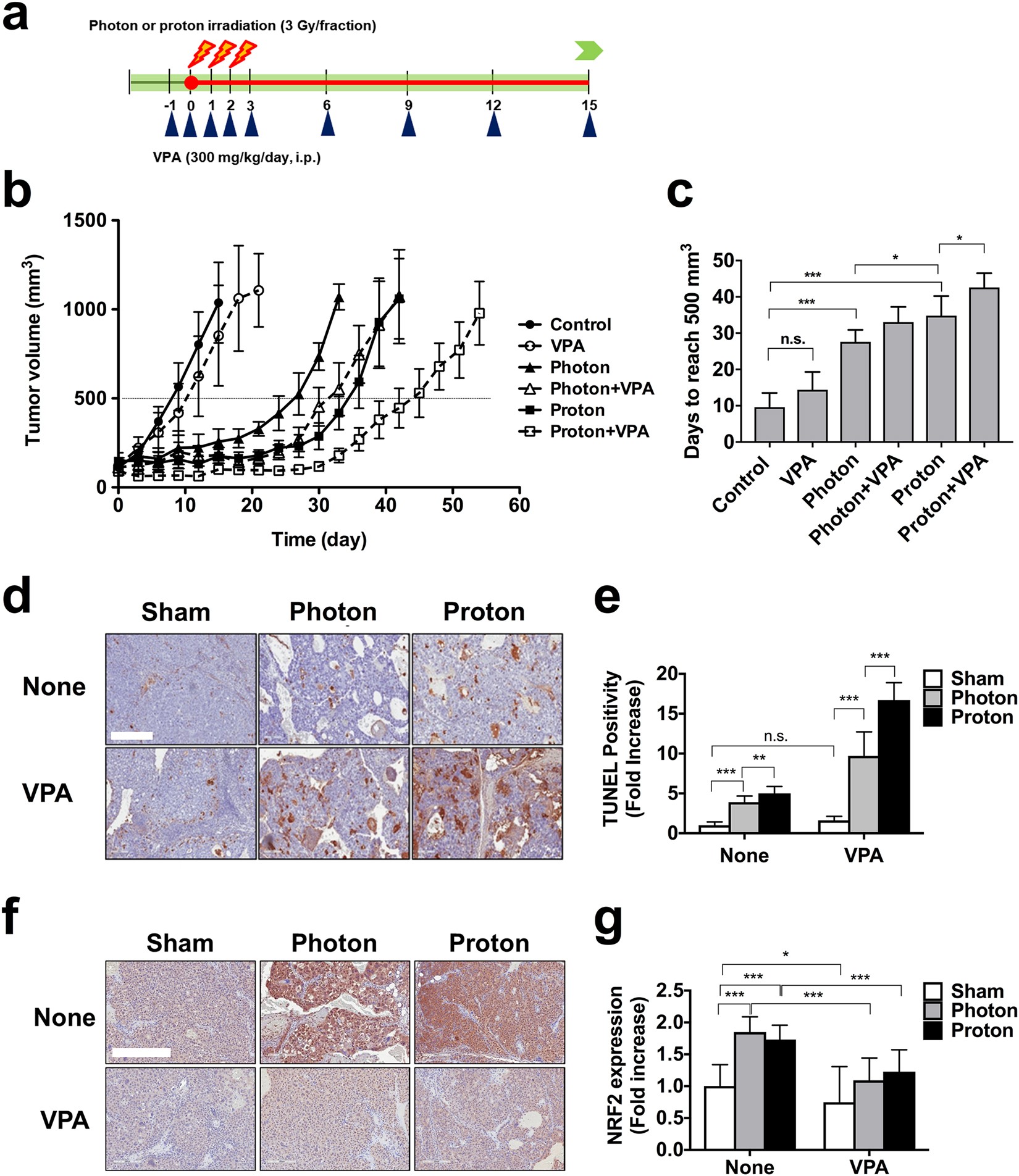
Figure 7

VPA enhances proton-induced tumor growth delay in a Hep3B xenograft model. (a) Schematic diagram of the experimental procedure. (b) Administration of VPA further suppressed growth of proton-irradiated tumors. Hep3B cells were implanted into right legs of BALB/c nude mice. Once tumors were palpable, they were irradiated with 3 Gy for 3 consecutive days for a total 9 Gy. Mice were treated with intraperitoneal injections of VPA (300 mg/kg/day) every 3 days. Shown are mean tumor volumes and standard deviation per group (n = 4). (c) Tumour growth delay was determined by calculating days each tumour taken to reach 500 mm3. n.s. not significant; *p < 0.05; ***p < 0.001. (d) TUNEL assay detected more apoptotic cells in tissues co-treated with proton and VPA compared to proton alone or combined photon and VPA. Little was seen in tissues treated with VPA alone. Scale bar, 400 µm. (e) Quantification of the TUNEL positive cell density in tumor tissue sections. n.s. not significant; **p < 0.01; ***p < 0.001. (f) Proton and photon irradiations increased NRF2 expression on tumour tissues, which was suppressed by co-treatment with VPA. NRF2 expression was assessed by immunohistochemistry. Scale bar, 400 µm. (g) Quantification of NRF2 expression in tissue samples. *p < 0.05; ***p < 0.001.