Figure 1
From: Reprogramming to pluripotency does not require transition through a primitive streak-like state

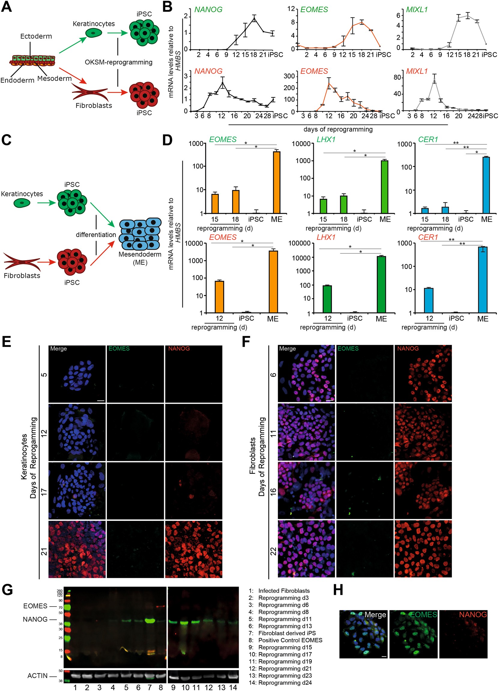
Upregulation of primitive streak and mesendoderm markers during reprogramming of human somatic cells of fibroblast and keratinocyte origin, but absence of EOMES protein. (A) Schematic overview of the reprogramming experiment for the somatic cells of ectodermal –keratinocytes, and mesodermal origin – fibroblasts. (B) Expression patterns of indicated genes during reprogramming of human keratinocytes (upper row) and human fibroblasts (lower row). All mRNA levels are expressed relative to the housekeeping gene HMBS and values have been normalized to iPSCs, which have been set to 1 to illustrate fold induction. (C) Schematic overview of the experimental setup of mesendoderm differentiation. (D) Comparison of marker gene expression for definitive endoderm (CER1) and mesendoderm/primitive streak (LHX1, EOMES) are lower in magnitude for the reprogrammed cells compared to the differentiated cells. (E,F) Protein expression of EOMES and NANOG during the time course of human keratinocytes (E) and human fibroblasts (F) reprogramming. The scale bar represents 100 µm for all images. (G) Western Blot analysis EOMES and NANOG protein expression during reprogramming of fibroblasts. Actin was used as loading control. Lane 1: human foreskin fibroblasts (HFFs) protein lysate, lane 2–6 and 9–15: consecutive days of HFFs reprogramming at indicated time points (d = day), lane 7: fibroblast derived iPSCs, lane 8: mesendodermal differentiation as a positive EOMES control. (H) Mesendodermal differentiation of iPSCs shows a positive signal for EOMES protein.