Figure 3
From: Reprogramming to pluripotency does not require transition through a primitive streak-like state

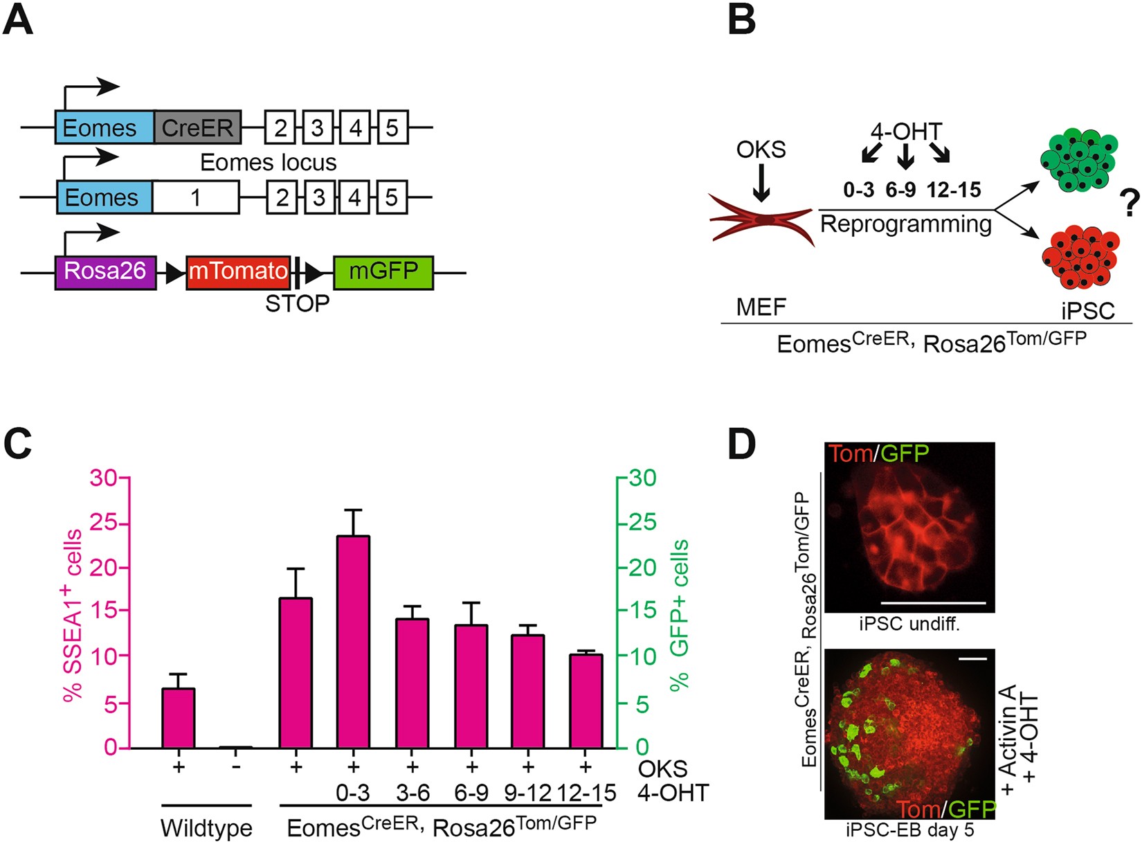
Eomes protein remains absent upon lineage tracing during MEF reprogramming. (A) Schematic illustration of the alleles used in (C,D). In one Eomes allele, the promoter drives a tamoxifen-inducible Cre-recombinase, while the ROSA26-locus harbors a floxed Tom/GFP color switch-reporter. Eomes CreER/+-recombinase activity deletes the tomato leading to GFP activation and a subsequent color switch from red to green21. (B) Schematic showing lineage tracing approach to test whether iPSCs pass through an Eomes-positive state. (C) FACS-analysis for SSEA1- and GFP-positive cells at day 18 of reprogramming. Tamoxifen (4-OHT) treatment as indicated. Note that neither condition generates GFP-expressing cells. Representative experiment from n = 2 in triplicates is shown. (D) Upper image: representative image of Eomes CreER/+ROSA26Tom/GFP-iPSCs (isolated from experiments in (C) after 4-OHT treatment) further substantiates data obtained in (C). Lower image: day 5 embryoid body generated from Eomes CreER/+ROSA26Tom/GFP-iPSCs upon 4-OHT and Activin A treatment contains GFP-positive cells. Note that the arising iPSCs from (C) and upper image (D) remain GFP-negative independent of 4-OHT treatment, while 4-OHT and Activin A treatment of established lines induces the expected color switch, indicating specificity of the lineage-tracing allele in vitro. Scale bars in all images: 50 µm.