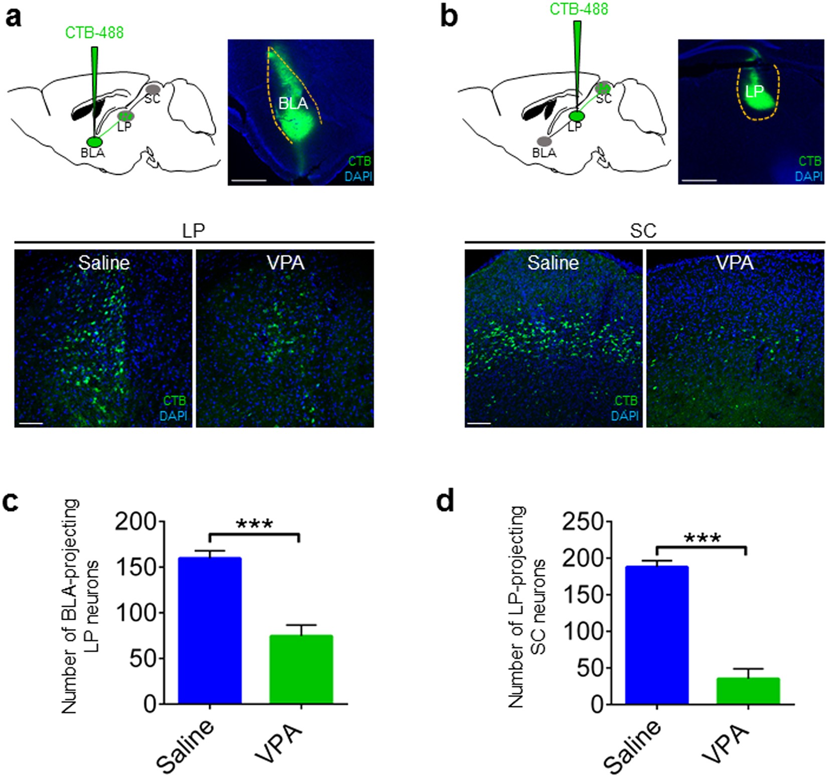
Figure 4

Synaptic connections from SC to LP and from LP to BLA were impaired in non-responding VPA mice. (a) Illustration of CTB-labeled BLA-projecting LP neurons in Saline mice and VPA mice in a retrograde manner. Scale bars, 20 μm. (b) Illustration of CTB-labeled LP-projecting SC neurons in Saline mice and VPA mice in a retrograde way. Scale bars, 20 μm. (c,d) Quantification of CTB + BLA-projecting LP neurons and LP-projecting SC neurons in Saline mice and VPA mice. Unpaired t test; ***p < 0.0001.