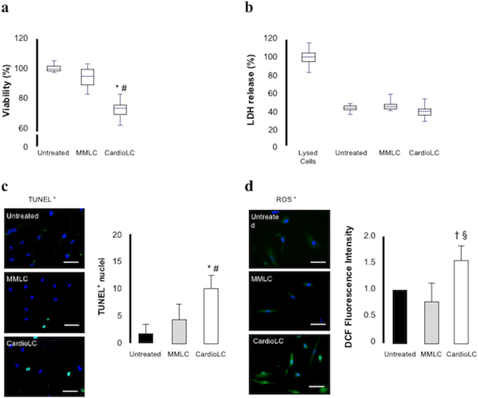
Figure 5

Evaluation of change in cellular physiology. (a) Cell viability was significantly reduced in hCFs exposed for 24 h to CardioLC, compared to MMLC-treated and untreated ones. (b) Levels of LDH did not differ between hCFs exposed to MMLC or to CardioLC from with untreated hCFs. (c) Quantitative analysis and representative images of TUNEL assay of hCFs untreated and exposed to MMLC and CardioLC. Nuclei in blue; TUNEL+ cells in green. (d) Dichlorofluorescein (DCF) intensity and representative microscopy images of hCFs loaded with ROS-sensitive fluorophore dichlorofluorescein-diacetate (green). All assays were performed using five biological replicates, each one in three technical replicates. Scale bar: 100 µm. *p value < 0.001 versus untreated; # p value < 0.001 versus MMLC; † p value < 0.05 versus untreated; § p value < 0.01 versus MMLC.