Figure 5
From: Tolerogenic dendritic cells are efficiently generated using minocycline and dexamethasone

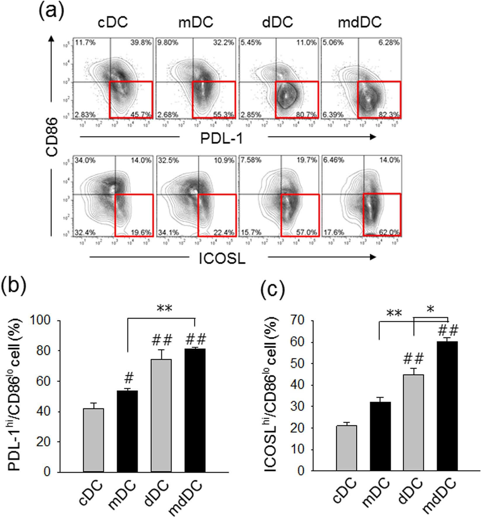
Expression of co-inhibitory molecules by tDCs. (a) Mature cDCs, mDCs, dDCs, and mdDCs were analysed for the expression of PDL-1, ICOSL, and CD86 by flow cytometry. Representative histograms are shown. (b) The proportion of PDL-1hiCD86low cells in each experimental group is shown. (c) The proportion of ICOSLhiCD86low cells in each experimental group is shown. The data show the mean ± SD of three independent experiments. One way ANOVA tests were performed in order to evaluate significance. #P < 0.05, ##P < 0.01 compared with cDC group. *P < 0.05, **P < 0.01 compared with matched group.