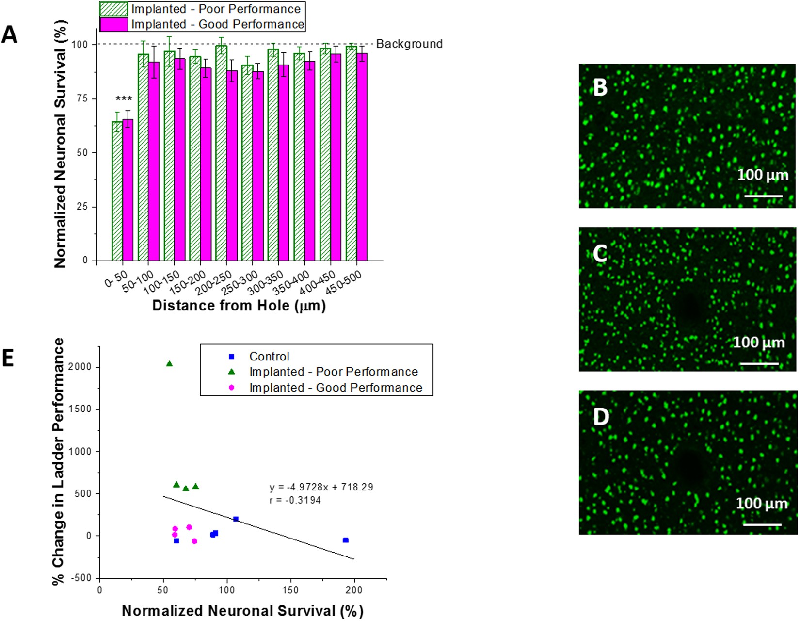
Figure 3

Neuronal survival following microelectrode implantation. Neuronal nuclei (NeuN) survival was quantified 16 weeks following microelectrode insertion. Here, neuronal survival was quantified up to 500 µm from the hole and normalized to background neuron density (A). Significant differences we seen between background neuronal density and non-implanted control animals (B) within the first 50 µm from the implant surface (***p < 0.001). No significant differences were seen between implanted poor (C) and good performance (D) animals (p < 0.05). All error reported as SEM. Neuronal survival was correlated with percent change in ladder performance, and a correlation coefficient r value of −0.32, R2 of 0.10, and p = 0.29 were found (E).