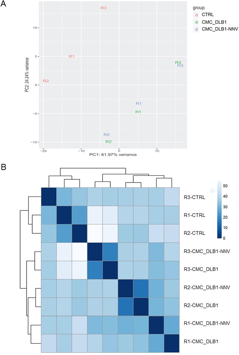
Figure 4

Analysis of the samples similarity. (A) Principal component analysis (PCA) with the top most variable genes. (B) Heatmap of the samples. Euclidean distances were calculated from the rlog-transformed matrix. From both visualizations, we see that the differences within the same replica fish are smaller than differences between conditions. This shows why it is important to block for the fish replica effect by using the design formula ~ replica+ condition in the differential expression analysis.