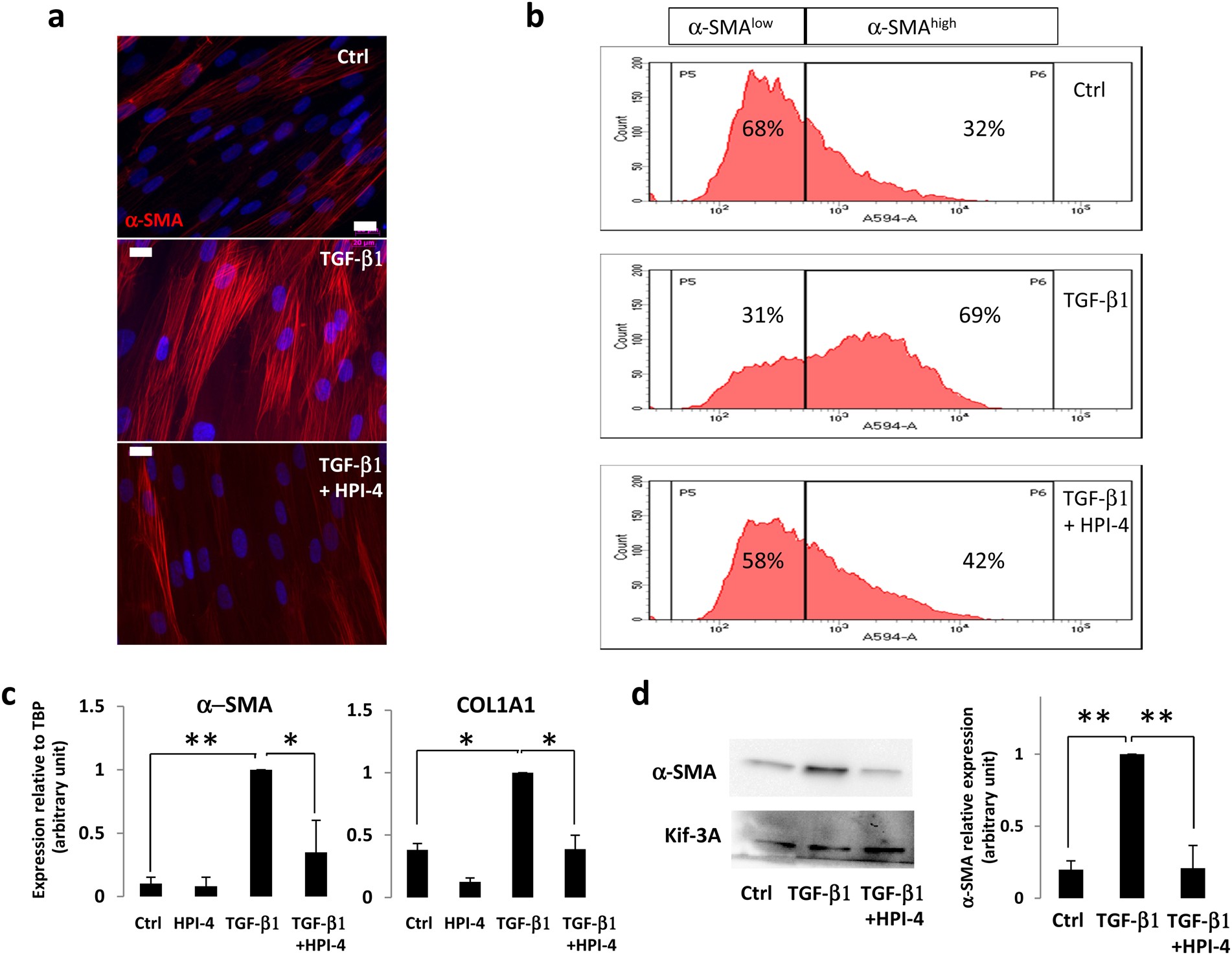
Figure 2

(a) aAPs were treated for 24 h with HPI-4 then HPI-4 was removed and TGF-β1 added for 72 h. α-SMA (red) was revealed by immunocytochemistry, nuclei were stained with Hoechst 3325857 (white bar: 20 μm) (b) Cells treated as described in A were sorted by FACS for α-SMA expression. The percentages of α-SMAlow and α-SMAhigh are indicated. (c) aAPs were treated as indicated and quantitative RT-PCR were performed. (n = 3 *p < 0.05. **p < 0.01) D) Cells were treated as indicated and Western blot performed using the indicated antibodies. A quantification of 4 experiments is provided (**p < 0.001).