Figure 3
From: Hyperoxidation of ether-linked phospholipids accelerates neutrophil extracellular trap formation

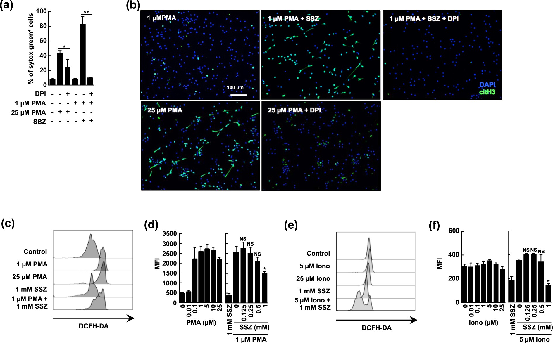
SSZ does not enhance ROS production in activated neutrophils. (a,b) The effect of the NADPH-oxidase inhibitor, DPI on NET formation. Mouse neutrophils were stimulated with PMA in the presence or absence of 1 mM SSZ and 40 µM DPI for 4 h. (a) The proportion of cells undergoing NET formation was determined using sytox green. Average values and the s.d. of triplicated samples in a single experiment are shown. *P < 0.05, **P < 0.01, one-way ANOVA. The data shown are representative of two independent experiments. (b) NET formation was visualized by staining the cells for DNA (DAPI) and with anti-citH3 polyclonal antibody. Original magnification, ×20. The data shown are representative of three independent experiments. (c–f) The effect of SSZ on ROS production. Mouse neutrophils were pre-incubated with an intracellular ROS-indicator, DCFH-DA for 5 min, and then stimulated with various concentrations of PMA and/or SSZ (c,d), or ionomycin and/or SSZ (e,f) for 15 min. (c,e) ROS production was analyzed by flow cytometry. (d,f) ROS generation was quantified using mean fluorescence intensity (MFI). Average values and the s.d. of triplicated samples in a single experiment are shown. *P < 0.01, one-way ANOVA, compared with 1 µM PMA (d) or 5 µM ionomycin (f). The data shown are representative of three independent experiments.