Figure 4
From: Hyperoxidation of ether-linked phospholipids accelerates neutrophil extracellular trap formation

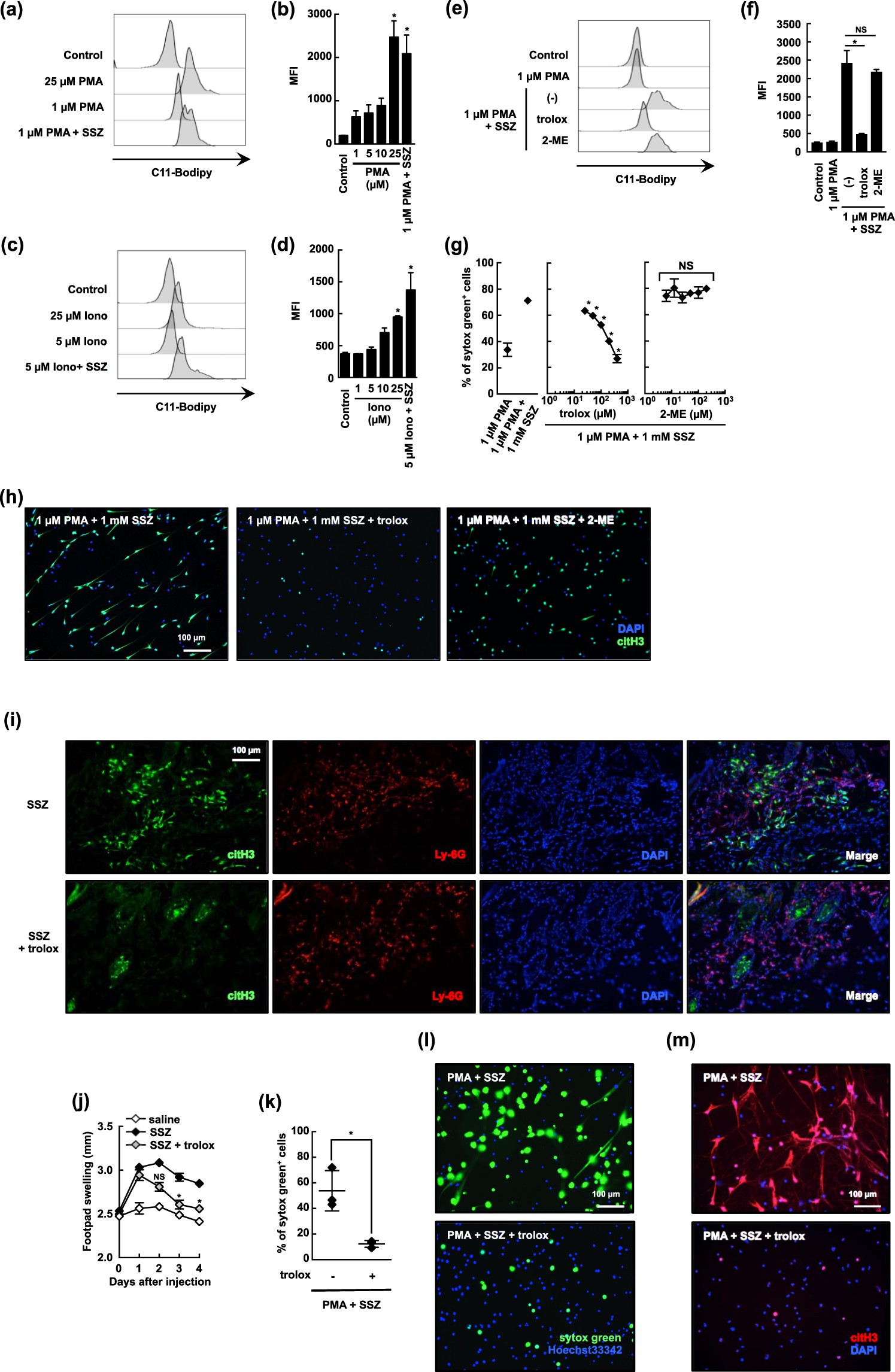
Accelerated lipid oxidation is essential for SSZ-induced NETosis. (a–d) Mouse neutrophils were stimulated with various concentrations of PMA (a,b) or ionomycin (c,d) in the presence or absence of 1 mM SSZ for 1 h. C11-Bodipy581/591 was then added. (a,c) The accumulation of lipid oxidation was analyzed using flow cytometry. (b,d) Average mean fluorescent intensity (MFI) of C11-Bodipy analysis with s.d. of triplicated samples are shown. *P < 0.01, one-way ANOVA, compared with 1 µM PMA (b) or 5 µM ionomycin (d). The data shown are representative of three independent experiments. (e,f) Mouse neutrophils were stimulated with 1 µM PMA alone, 1 µM PMA + 1 mM SSZ in the presence or absence of an antioxidant reagent (400 µM trolox or 200 µM 2-ME) for 1 h. The accumulation of lipid oxidation was determined as described above. (f) Average mean fluorescent intensity (MFI) with s.d. of triplicated samples are shown. *P < 0.01, NS, not significant, one-way ANOVA. The data shown are representative of three independent experiments. (g,h) The effect of antioxidant reagents on SSZ-induced NET formation. Mouse neutrophils were stimulated with 1 µM PMA alone, 1 µM PMA + 1 mM SSZ in the presence or absence of various concentration of trolox and 2-ME. (g) Cells were stained with sytox green. The proportion of dead cells was determined by counting the number of sytox green+ cells using IN Cell Analyzer 2000. Average values and the s.d. of triplicated samples in a single experiment are shown. *P < 0.01, NS, not significant, one-way ANOVA, compared with 1 µM PMA + 1 mM SSZ. The data shown are representative of three independent experiments. (h) NET formation was visualized by staining with DAPI and anti-citH3 antibody. Original magnification, ×20. The data shown are representative of three independent experiments. (i,j) Trolox inhibit SSZ-induced citrullination of histone H3 in footpad. WT mice were injected with SSZ alone, or SSZ + trolox into footpads. (i) After 48 h, the footpads were resected and stained with Ly-6G Ab, DAPI, and anti-citH3 polyclonal antibody (Abcam). Original magnification, ×20. (j) Footpad swelling was measured at indicated time. The average and s.d. of 3 mice are shown. *P < 0.001, NS, not significant, one-way ANOVA, compared with SSZ-injected mice. (k–m) Human neutrophils were stimulated with 0.8 nM PMA + 1 mM SSZ with or without 400 µM trolox for 2.5 h. (k) Cells were stained with sytox green and Hoechest 33342. The proportion of dead cells was counted by determining the number of sytox green+ cells using Image J software. Average values and the s.d. of triplicated samples in a single experiment are shown. *P < 0.05, Student’s t-test. (l) NET formulation was visualized by staining with sytox green and hoechest33342. (m) NET formation was visualized by staining with DAPI and anti-citH3 antibody (clone 11-11B-4F). (l,m) Original magnification, ×20. The data shown are representative of three independent experiments.