Figure 2
From: WBSCR22 confers oxaliplatin resistance in human colorectal cancer

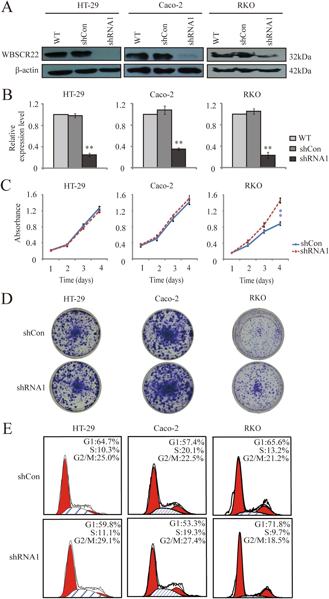
The effects of WBSCR22 knockdown on cell proliferation and cell cycle of human CRC cells. (A) Western blot of WBSCR22 in wild-type (WT), control (shCon), and WBSCR22-knockdown (shRNA1) CRC cells. The β-actin was used as an internal control. (B) RT-qPCR analysis of WBSCR22 expression in WT, shCon, and shRNA1 treated CRC cells. **p < 0.01 (shRNA1 v.s. either WT or shCon). The results were from three independent experiments in triplicate and the data were expressed as the mean ± SD. (C) Cell proliferation analysis of the shCon and shRNA1 treated cells by MTT assays. **p < 0.01 (shRNA1 v.s. shCon). The results were representative of three independent experiments in quadruplicate and the results were expressed as the mean ± SD. (D) Colony formation assay of the shCon and shRNA1 treated cells. (E) Cell cycle distribution by flow cytometry analysis. Percentages of cell populations in each phase of the cell cycle were indicated.