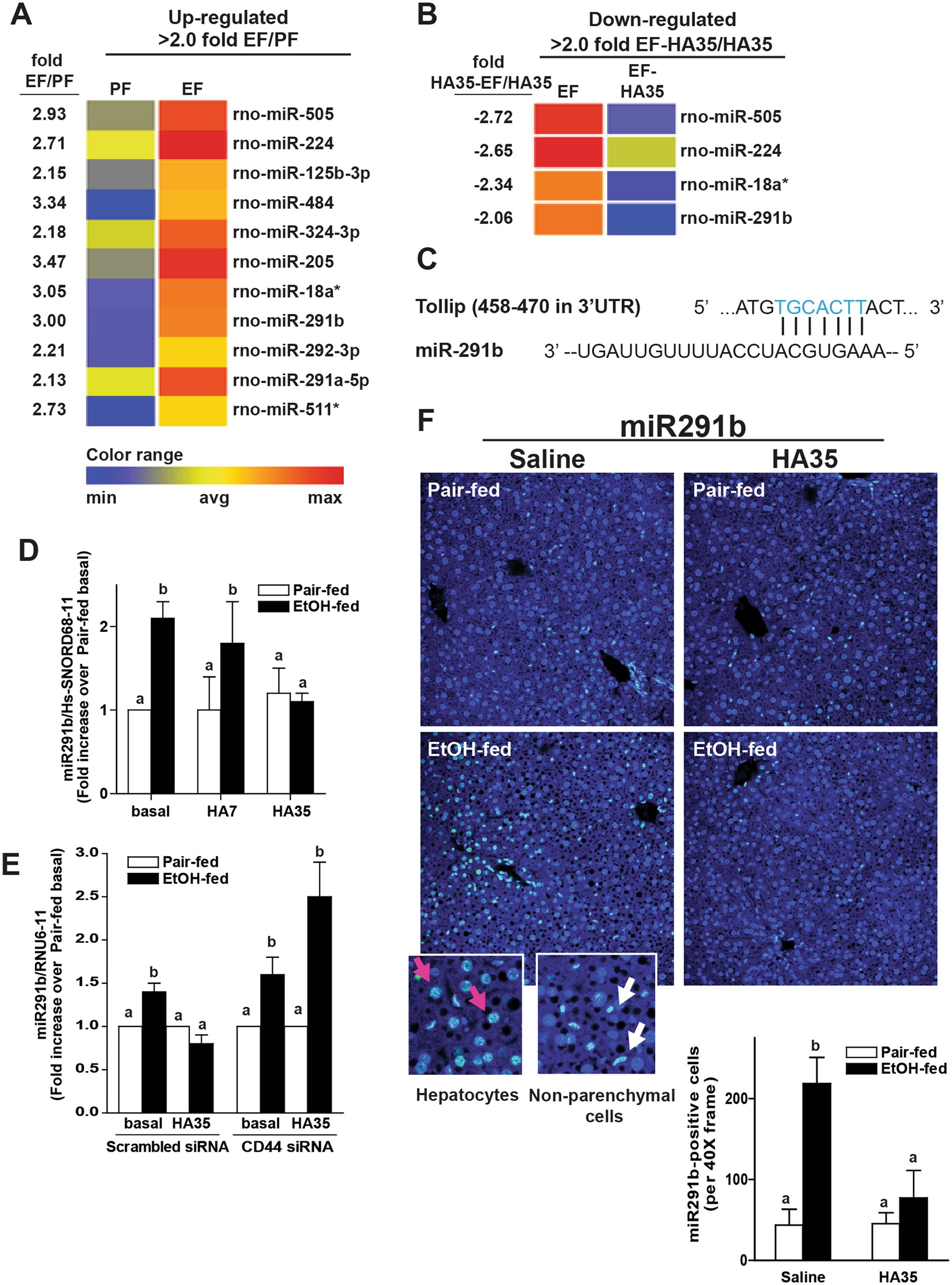
Figure 4

Next Generation Sequencing of miRNAs in Kupffer cells from ethanol- and pair-fed rats after treatment with or without HA35. (A–D) Wistar rats were allowed free access to a Lieber-DeCarli ethanol diet or pair-fed control diet for 4 weeks. Kupffer cells were isolated and cultured overnight. Kupffer cells were then treated with or without 100 μg/ml HA35 for 5 h. Total miRNAs were isolated and analyzed by NGS. (A) Heat maps illustrate the changes in expression for the 11 miRNAs identified whose expression was increased by more than 2-fold by ethanol feeding. (B) Of these eleven miRNA, heat maps are shown for the 4 miRNAs whose expression was decreased by treatment with HA35. Fold changes are shown in the column to the left of the heat maps. (C) Predicted binding site for miR291b in the 3′UTR of Tollip (miRDB22). Sequence alignment between miR291b and Tollip is illustrated. (D) Kupffer cells isolated from ethanol- and pair-fed rats were treated or not with HA35 or HA7 for 5 h and expression of miR291b measured by qRT-PCR and normalized to Hs-SNORD68-11. (E) Isolated Kupffer cells were nucleofected with scrambled siRNA or siRNA targeted against CD44. 18 h post-nucleofection, Kupffer cells were treated or not with 100 μg/ml HA35 for 5 h and expression of miR291b measured by qRT-PCR and normalized to Hs-SNORD68-11. (F) C57BL/6 J mice were allowed free access to an ethanol containing diet for 4 days (2 days at 1% (v/v) ethanol, followed by 2 days 6% (v/v) ethanol) or pair-fed an isocaloric control diet. Mice were gavaged once daily for the last 3 days of ethanol feeding with HA35 at 15 mg/kg body weight or saline as a vehicle control the last three days of the study. Paraffin-embedded livers were de-paraffinized followed by in situ hybridization for miR291b using locked nucleic acid probes tagged with digoxigenin at both the 5′and 3′ ends. All images were captured using 40X objectives. miR291b –positive cells were counted using Image Pro-Plus software and analyzed. Zoomed images illustrate positive staining in cells identified by morphology as hepatocytes (pink) and non-parenchymal cells (white). (A,B) n = 3 (C) n = 5 (D) n = 4 (E) n = 3–6. (C,D,E) Values represent means ± SEM. Values with different alphabetical superscripts are significantly different from each other, p < 0.05.