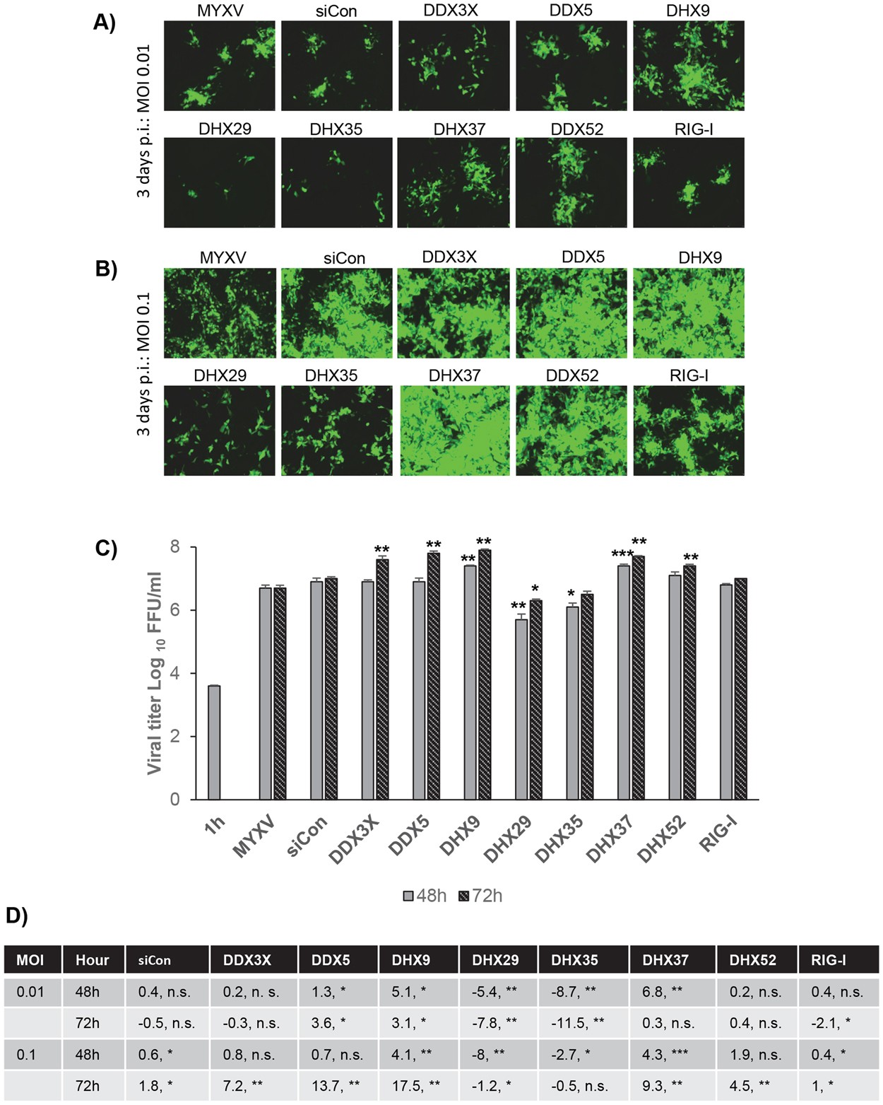
Figure 5

Effects of selected siRNAs on replication of MYXV in 786-0 cells. 786-0 cells were plated in 48 well plates, transfected with siCon or siRNAs targeted to the indicated RNA helicases. After 48 h, the cells were infected with MYXV at MOI of 0.01 or 0.1 FFU/cell for 1 h and replaced with fresh media. At the indicated time points the cells were harvested to determine infectious virus production by titration assay on permissive RK13 cells. Images of the siRNA-transfected and virus-infected 786-0 cells: (A) infected with MYXV at MOI of 0.01 FFU/cell and images taken 3 days post infection, or (B) infected with MYXV at MOI of 0.1 FFU/cell and images were taken 3 days post infection. (C) The virus titers after 48 and 72 hrs post infection with MOI of 0.1 are shown. (D) Table showing fold changes in virus titer after transfection of selected RNA helicase siRNAs and infection with different MOIs compared with the infection with MYXV alone. *p < 0.05; **p < 0.01; ***p < 0.001; n.s., not significant.