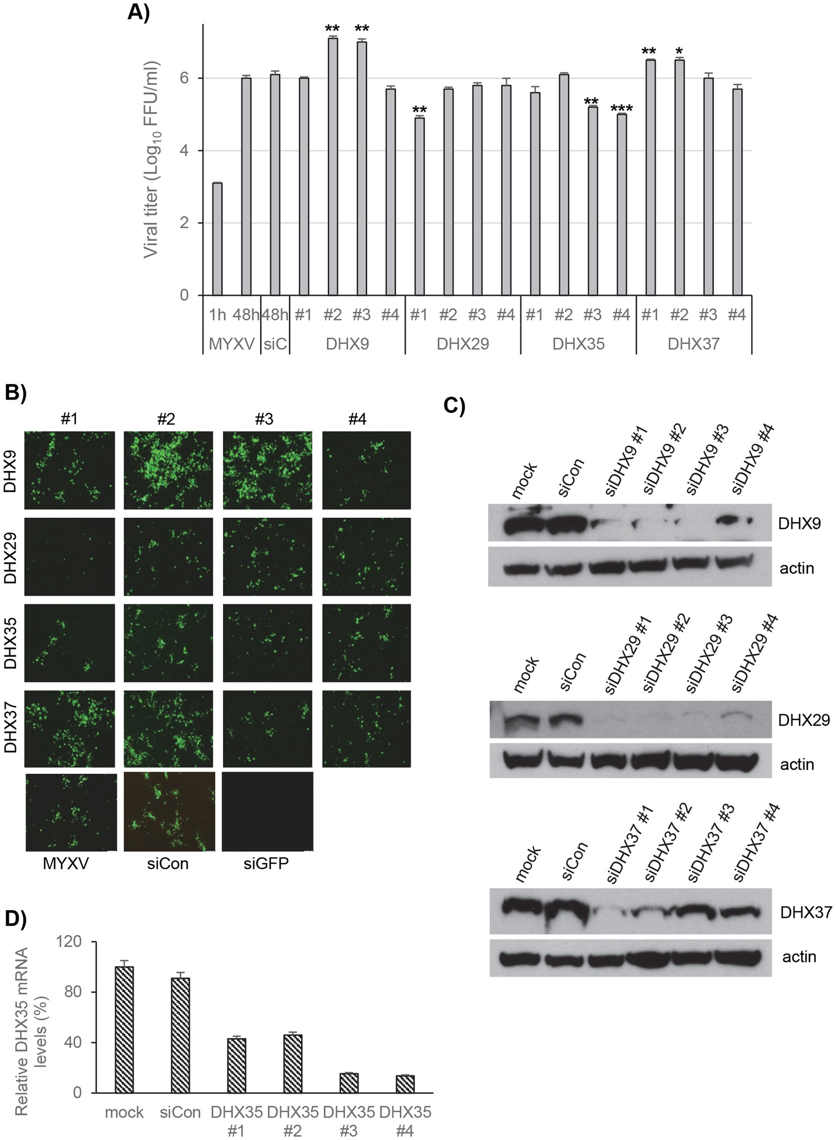
Figure 7

Effects of individual siRNAs on replication of MYXV in 786-0 cells. 786-0 cells were plated in 48 well plates, transfected with siCon or individual siRNAs targeted to the indicated RNA helicases. After 48 h, the cells were infected with MYXV at MOI of 0.01 FFU/cell for 1 h and replaced with fresh media. The cells were harvested at 48 hpi to determine progeny virus formation by titration assay on permissive RK13 cells. (A) The virus titers were determined in triplicate following serial dilution onto RK13 cells. (B) Images showing expression of GFP after 2 days post infection. (C) Western blot analysis of DHX9, DHX29 and DHX37 RNA helicases from 786-0 cells to detect endogenous protein levels after transfection of individual siRNAs; actin as loading control. (D) Relative quantification of DHX35 RNA helicase gene expression after siRNA transfections. *p < 0.05; **p < 0.01; ***p < 0.001.