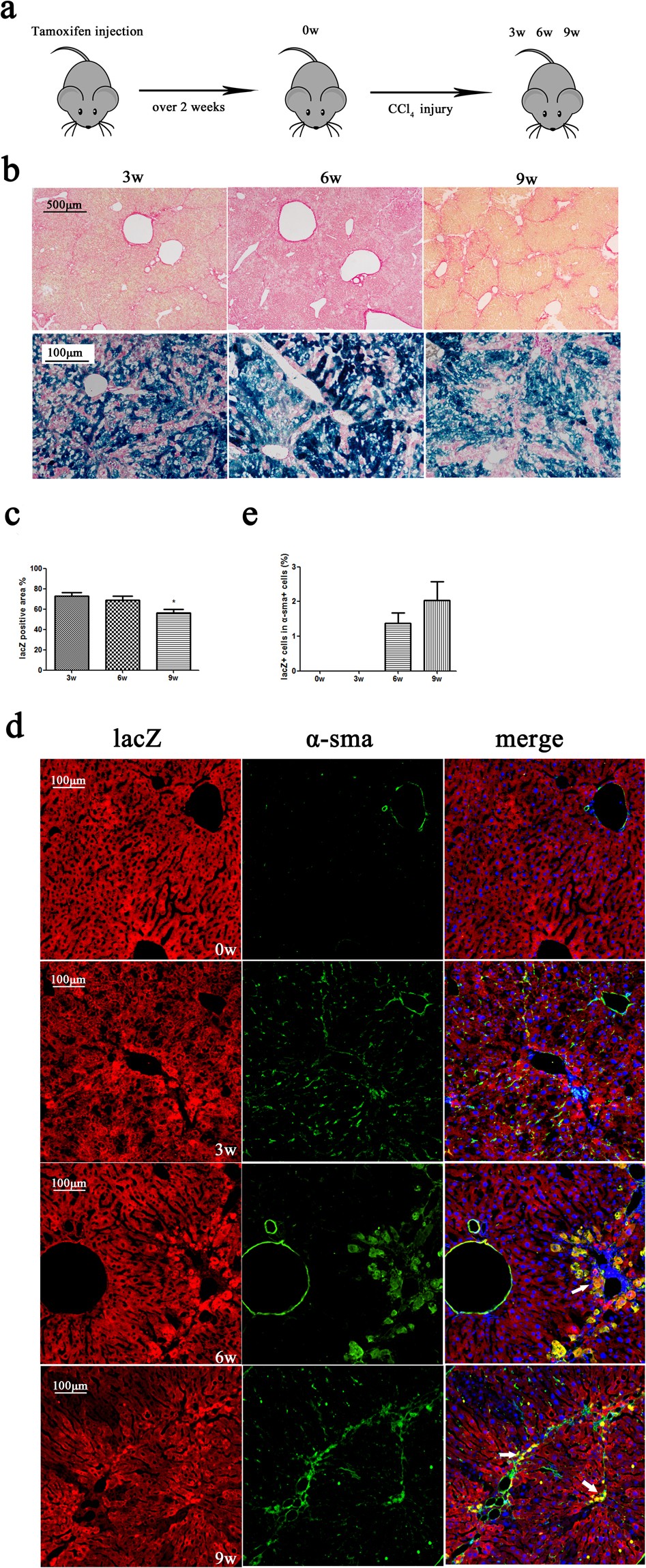
Figure 5

Lineage tracing of hepatocytes following CCl4 injury. (a) Experimental scheme: Alb-cre-LacZ mice were sacrificed after 3–9 weeks of CCl4 treatment (n = 3). (b) Sirius staining (first line) of the liver sections fromthe 3- to 9-week groups (n = 3); magnification, ×40 and X-gal-staining (second line) of the liver sections from the 3- to 9-week groups (n = 3); magnification, ×200. (c) Quantification of the X-gal-positive area. (d) Double immunostaining for lacZ (red) and α-sma (green) after 3–9 weeks of CCl4 treatment. Arrows point to lacZ + /α-sma + cells. Magnification, ×600. Nuclei were stained using DAPI (blue). Over 15 sections from a group of mice (n = 3) were counted; data are expressed as the mean ± SEM; *p < 0.05.