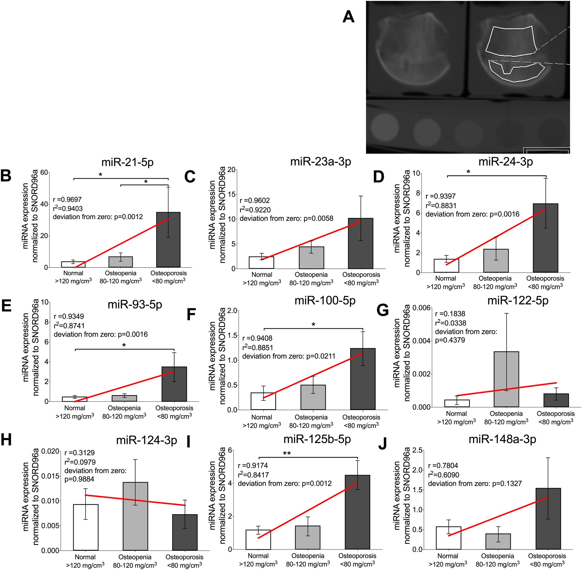
Figure 2

Relative miRNA expression and its correlation with BMD in bone tissue samples. Harvested femur heads (N = 28) were analyzed by qCT and the BMD was calculated (A). Column charts show miRNA relative expression for bone samples analyzed grouped by obtained BMD value (BMD ≥ 120 mg/cm3 normal, 120 mg/cm3 > BMD > 80 mg/cm3 osteopenic and BMD ≤ 80 mg/cm3 osteoporotic). The expression of miRNA-21-5p (B), miRNA-23a-3p (C), miRNA-24-3p (D), miRNA-93-5p (E), miRNA-100-5p (F), miRNA-122-5p (G), miRNA-124-3p (H), miRNA-125b-5p (I) and miRNA-148a-3p (J) are shown. Significant differences are indicated by *p < 0.05, **p < 0.01. Normality of the data was tested by D’Agostino Pearson test. Statistical analysis was performed by means of Kruskal-Wallis test corrected by Dunn’s test for multiple comparisons. Linear regression analysis was performed for miRNA relative expression vs. BMD and the resulting correlation coefficient (r) and coefficient of determination (r2) are shown for each graph.