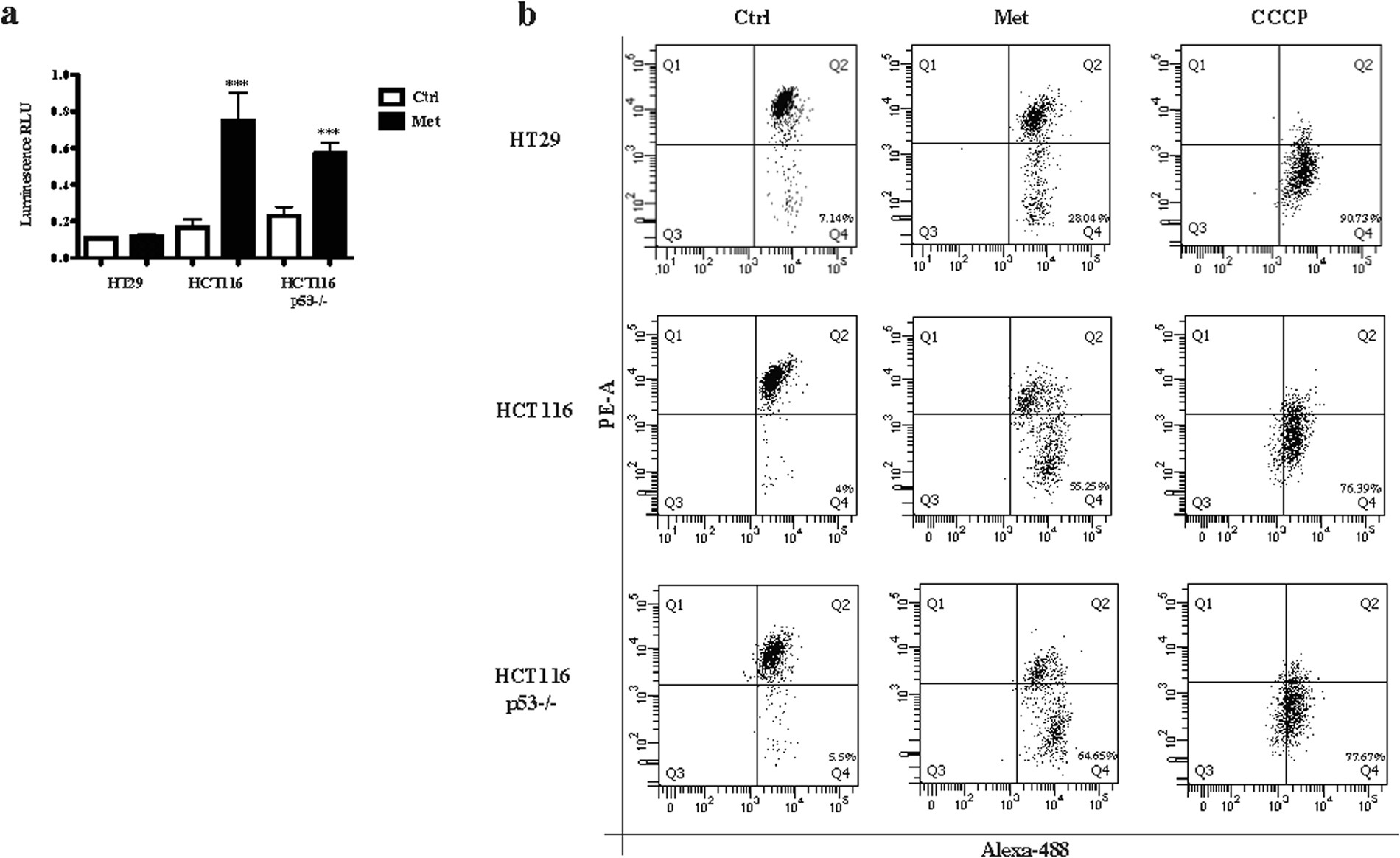
Figure 5

Metformin (Met) causes oxidative stress and induces mitochondrial depolarization. The cells were treated with 5 mM Met for 72 hours and a significant increase in ROS production was measured in HCT116 and HCT116 p53−/− cell lines. The bars represent the mean value ± SD of three independent experiments (***P < 0.001) (a). In line with ROS increase, HCT116 and HCT116 p53−/− also showed a stronger mitochondrial depolarisation respect to HT29 (b). Mitochondrial depolarization was revealed by decrease of JC-1 PE and increase of JC-1 Alexa-488 signal intensities measured in the related cells. Before harvesting the cells, 1 μl of carbonyl cyanide 3-chlorophenylhydrazone (CCCP) was added as a positive control.